Литмир - Электронная Библиотека
Содержание  
A
A

Самым дешевым и распространенным видом топлива в нашей стране является природный газ. При его использовании выделяется наибольшее по сравнению с другими видами топлива количество тепла. Кроме этого, продукты сгорания газа содержат намного меньше вредных веществ, которые отравляют атмосферу. Из-за практически полного сжигания газа в топливнике практически не остается сажи, что благотворно сказывается на его работе и облегчает уход. При использовании газа в качестве топлива отпадает необходимость делать его запасы. Расход данного вида топлива можно вести с помощью газового счетчика. Котлы, работающие на природном газе, практически не подвержены коррозии, имеют более долгий срок службы, чем твердо– или жидкотопливные агрегаты.

Недостатком такого рода котлов является то, что не во всех местностях доступен природный газ. Понятно, что если какой-либо населенный пункт только-только начал строиться, то газопровод к нему еще не подведен.

Котлы, работающие на дизельном топливе, более независимы от централизованных трубопроводов. Но это сильно увеличивает их стоимость. При выборе именно такого котла владелец встает перед проблемой: где хранить емкости с запасом солярки. Можно оборудовать хранилище внутри котельной или хранить емкости с соляркой снаружи, в специально оборудованных ямах. Для хранения данного вида топлива лучше использовать стальные емкости.

Во время сжигания в котле солярка полностью испаряется, а ее пары вместе с воздухом сгорают. В результате этого процесса образуется большое количество серных выделений, которые в виде конденсата оседают на стенках котла (особенно если температура теплоносителя невысока). Поскольку в котлах, изготовленных из чугуна, образование конденсата намного ниже, чем в стальных, агрегаты изготавливают в основном чугунными. Кроме всего прочего, на жидко-топливных котлах следует устанавливать автоматическую систему, позволяющую значительно экономить тепловую энергию.

Водогрейные котлы, работающие на твердом топливе (каменном или буром угле, коксе, дровах, торфе или сланцах), потребуют от хозяина довольно больших затрат времени и сил. Наиболее частая и трудозатратная операция – загрузка топлива в котел. Поскольку эффективность сжигания твердого топлива значительно ниже, чем газа или мазута, то КПД работы такого котла составит примерно 60%. После использования твердого топлива остается большое количество сажи, что добавляет хлопот хозяевам, т. к. уход за такими котлами считается самым трудоемким. Помимо этого, для хранения запасов твердого топлива нужно иметь помещение довольно значительного размера.

Промышленность выпускает котлы, работающие от электрической сети. Конечно, энергозатраты такого котла весьма значительны. Но при эксплуатации электрокотлов имеется и масса преимуществ: простота контроля температуры, экономичный режим, тарифные льготы при использовании электроэнергии в ночное время и пр. Самым большим недостатком такого рода котлов являются перебои с подачей электроэнергии. Но эта проблема легко решается установкой блока аварийного питания.

Комбинированные котлы

Самым оптимальным выбором может стать комбинированный котел, который работает на одном виде топлива. Он имеет топку специальной конструкции, в которой полностью сжигается топливо, заметно увеличивая КПД работы котла. Но использовать в качестве топлива магистральный газ не всегда возможно, потому что не во всех населенных пунктах он имеется. Конечно, можно купить сначала электрический, жидко– или твердотопливный котел, а впоследствии поставить газовый. Но это будет стоить немалых денег.

Решением данной проблемы станет котел, имеющий сменные горелки. Сначала можно пользоваться горелкой, работающей, например, на дизельном топливе. Когда появится газ, то горелка заменяется на газовую.

Котлы со сменными горелками, т. е. комбинированные, стоят несколько дороже аппаратов, работающих на одном виде топлива. Помимо этого, есть и еще один существенный недостаток: комбинированные котлы имеют большие размеры. Это значит, что под установку такого котла нужно предусмотреть отдельное помещение.

Но у такого рода котлов есть и преимущества: они надежны и долговечны, не зависят от перебоев газа (всегда можно перейти на жидкое топливо). Самым большим минусом этих котлов является наличие в их конструкции топливного насоса, вентилятора и пр. Все эти элементы работают от электрической энергии, и, если случаются перебои в ее подаче, они просто останавливаются, а с ними – и котел. Если зимой долгое время не будет электричества, то отопительная система неминуемо разморозится. Для предотвращения данной ситуации следует иметь резервный генератор электроэнергии, имеющий мощность, соответствующую общей мощности всего электрооборудования дома.

Мощность водогрейных котлов

Одним из главных критериев при выборе водогрейного котла будет его теплопроизводительность, или мощность. Для того чтобы покрыть все тепловые затраты дома, мощность котла должна быть примерно на 20% больше.

При условии, что котел будет выбираться путем приблизительных вычислений или с учетом объема помещений, можно ошибиться. Конечно, можно сразу купить котел большой мощности. Но в этом случае деньги будут уплачены ни за что, ведь чем мощнее котел, тем он дороже. Вполне может оказаться, что для отопления дома нужен котел намного меньшей мощности. И наоборот, если вы приобретете котел малой мощности, то рискуете мерзнуть в холодное время года. Оптимальным выходом будет вариант, при котором вы доверите выбор котла специалистам.

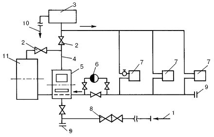
Отопление и водоснабжение загородного дома - i_019.jpg

Рис. 11. Система отопления с принудительной циркуляцией теплоносителя и баком-аккумулятором тепла: 1 – поступление воды; 2 – пробковый кран; 3 – расширительный бак; 4 – главный стояк; 5 – теплогенератор; 6 – циркуляционный насос типа ЦВЦ; 7 – отопительный прибор; 8 – обратный клапан; 9 – тройник с пробкой; 10 – подача воды в раковину; 11 – бак-аккумулятор

Современные водогрейные котлы имеют несколько ступеней мощности. Это позволяет использовать их в нескольких режимах без снижения КПД. Ступени мощности дают возможность понижать выработку котлом тепловой энергии и количество потребляемого топлива без потерь тепла.

В тех домах, где применяется простейшая отопительная система, чаще всего тепло аккумулируется по старинке. То есть, чтобы уменьшить затраты на обслуживание водогрейного котла, устанавливаются специальные баки, аккумулирующие тепло (рис. 11).

Время разрядки бака – 8 ч (при работе котла 2 раза в сутки по 4 ч). Чтобы бак не терял тепло, его необходимо тщательно теплоизолировать.

Котлы с моделирующими горелками

Самыми современными моделями водогрейных котлов являются аппараты, оснащенные моделирующими горелками, которые дают возможность плавно менять мощность котла при постоянных значениях КПД.

В такого рода котлах изменяется количественное соотношение воздуха и подаваемого топлива, т. е. изменение количества воздуха и аэродинамического сопротивления в камере сгорания сопровождается изменением количества топлива.

Моделирующие жидкотопливные горелки с предварительным подогревом топлива дают последнему возможность полностью сгорать в камере и намного уменьшают вредные выбросы в атмосферу. Они получили название «горелки синего пламени», тогда как обычно оно окрашено в желтый цвет. Для того чтобы горелка имела синее пламя, топливо предварительно подогревается электрическим нагревателем или обратным газовым потоком.

Материалы для изготовления котлов

Как правило, корпусы водогрейных котлов изготавливаются из чугуна или стали. Чугунные котлы меньше подвергаются коррозии, но имеют большой вес, что мешает транспортировке и монтажу. Кроме этого, минусом чугунных корпусов является их хрупкость: разогретый котел, наполненный холодной водой, может дать трещину. Стальным котлам не страшны температурные перепады, т. к. сталь намного пластичнее чугуна.

7
{"b":"137427","o":1}