Литмир - Электронная Библиотека
Содержание  
A
A

  Г. — видовое приспособление для воспроизведения потомства в изменяющихся условиях развития. При паразитизме Г. даёт возможность использовать выгоды существования внутри тела хозяина и обеспечивает максимальное увеличение количества нарождающихся особей, тем самым способствуя большему распространению данного вида.

Гетеродин

Гетероди'н (от гетеро... и греч. dýnamis — сила), маломощный ламповый или полупроводниковый генератор электрических колебаний, применяемый для преобразования частот в супергетеродинном радиоприёмнике, волномере и др. Г. создаёт колебания вспомогательной частоты, которые смешиваются с поступающими извне колебаниями высокой частоты, в результате чего получается постоянная разностная (промежуточная) частота. Г. должен иметь высокую стабильность частоты и незначительные по амплитуде гармонические колебания. В приёмниках оптического диапазона волн Г. может служить перестраиваемый по частоте лазер.

Гетеродинный индикатор резонанса

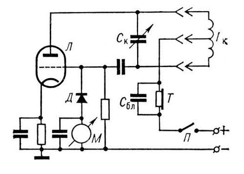
Гетероди'нный индика'тор резона'нса, измерительный прибор для настройки высокочастотных цепей радиоприёмных и радиопередающих устройств в диапазоне частот от 100 кгц до 90 Мгц; применяется главным образом радиолюбителями. Г. и. р. (рис.) состоит из генератора с самовозбуждением (гетеродина), стрелочного индикатора (например, микроамперметра) и телефона. На требуемую частоту Г. и. р. настраивается конденсатором, который для удобства работы снабжен шкалой отсчёта. Диапазон рабочих частот изменяют путём смены катушек индуктивности.

  Работа Г. и. р. основана на том, что при настройке в резонанс двух колебательных контуров наблюдается максимальная отдача энергии из одного контура (Г. и. р.) в другой (исследуемой схемы). В зависимости от режима работы Г. и. р. может быть использован в качестве резонансного или гетеродинного частотомера. В первом случае цепь питания Г. и. р. отключается. Г. и. р. настраивают на частоту исследуемого передатчика, которую определяют по шкале Г. и. р. в момент наибольшего отклонения стрелки индикатора. Во втором случае частота передатчика определяется по методу нулевых биений, питание Г. и. р. не отключается. Погрешность измерения по этому методу не превышает ± 15—20 гц (частотный порог слухового восприятия), а чувствительность измерений значительно выше, чем в предыдущем случае.

  В некоторых схемах Г. и. р. колебания высокой частоты модулируются низкой частотой. Нередко Г. и. р. выполняют на транзисторах, а также комбинированными (с авометрами и др. электрическими измерительными приборами).

  Лит.: Соколов В., ГИР на транзисторе, «Радио», 1966, № 12; Ломанович В., Комбинированный ГИР, там же, 1967, № 9.

  Е. Г. Билык.

Большая Советская Энциклопедия (ГЕ) - i009-001-206224707.jpg

Принципиальная схема гетеродинного индикатора резонанса: Л — электронная лампа; Ск — конденсатор настройки; Lк — индуктивность контура; М — микроамперметр; Д — детектор: Т — телефон; Сбл — блокировочная ёмкость; П — выключатель питания.

Гетеродинный частотомер

Гетероди'нный частотоме'р, частотомер, действие которого основано на сравнении измеряемой частоты с эталонной частотой гетеродина или её гармониками. Г. ч. применяют для измерений с высокой точностью на частотах от 10 кгц до 80 Ггц. См. Частотомер.

Гетерозигота

Гетерозиго'та (от гетеро... и зигота), клетка или организм, имеющие в наследственном наборе (генотипе) разные формы (аллели) того или иного гена. Г. получается при слиянии разнокачественных по генному составу гамет, каждая из которых приносит в зиготу свои аллели. Например, гомозиготные формы АА и аа образуют гаметы соответственно А и а. Полученная при скрещивании АА ´ аа Г. всегда образует разнокачественные гаметы: А и а. Скрещивание такой формы внутри себя или с рецессивной родительской формой аа даёт потомков двух видов — фенотипически А и фенотипически а (см. Рецессивность, Фенотип). Расщепление Г. происходит по определённому правилу (см. Менделя законы). Сохранение Г. имеет значение для с.-х. практики, т.к. расщепление часто ведёт к утрате ценных качеств. Почти все плодовые деревья гетерозиготны. Чтобы предупредить у них расщепление признаков и утерю ценных свойств, прибегают к вегетативному размножению или апомиксису. Для сохранения гетерозиготного состояния могут применяться также гиногенез и партеногенез. Ср. Гомозигота.

  Ю. С. Демин.

Гетерозиготность

Гетерозиго'тность, присущее всякому гибридному организму состояние, при котором его гомологичные хромосомынесут разные формы (аллели) того или иного гена или различаются по взаиморасположению генов («структурная Г.»). Термин «Г.» впервые введён английским генетиком У. Бэтсоном в 1902. Г. возникает при слиянии разнокачественных по генному или структурному составу гамет в гетерозиготу. Структурная Г. возникает при хромосомной перестройке одной из гомологичных хромосом, её можно обнаружить в мейозе или митозе. Выявляется Г. при помощи анализирующего скрещивания. Г., как правило, — следствие полового процесса, но может возникнуть в результате мутации (например, у гомозиготы АА один из аллелей мутировал: А®А'). При Г. эффект вредных и летальных рецессивных аллелей подавляется присутствием соответствующего доминантного аллеля и проявляется только при переходе этого гена в гомозиготное состояние. Поэтому Г. широко распространена в природных популяциях и является, по-видимому, одной из причин гетерозиса. Маскирующее действие доминантных аллелей при Г. — причина сохранения и распространения в популяции вредных рецессивных аллелей (т. н. гетерозиготное носительство). Их выявление (например, путём испытания производителей по потомству) осуществляется при любой племенной и селекционной работе, а также при составлении медико-генетических прогнозов.

  Лит.: Брюбейкер Дж. Л., Сельскохозяйственная генетика, пер. с англ., М., 1966; Лобашов М. Е., Генетика, 2 изд., Л., 1967; Эфроимсон В. П., Введение в медицинскую генетику, 2 изд., М., 1968.

  Ю. С. Демин.

Гетерозис

Гетеро'зис (от греч. heteroiosis — изменение, превращение), «гибридная сила», ускорение роста и увеличение размеров, повышение жизнестойкости и плодовитости гибридов первого поколения при различных скрещиваниях как животных, так и растений. Во втором и последующих поколениях Г. обычно затухает. Различают истинный Г. — способность гибридов оставлять большое число плодовитых потомков, и гигантизм — увеличение всего гибридного организма или отдельных его частей. Г. обнаружен у разнообразных многоклеточных животных и растений (в т. ч. и самоопылителей). Сходные с Г. явления наблюдаются при половом процессе и у некоторых одноклеточных. У с.-х. животных и возделываемых растений Г. нередко приводит к значительному повышению продуктивности и урожайности (см. ниже — Гетерозис в сельском хозяйстве).

  Г. и обратная ему инбредная депрессия (см. Инбридинг) были известны уже древним грекам, в частности Аристотелю. Первые научные исследования Г. у растений проведены немецким ботаником И. Кёльрёйтером (1760). Ч. Дарвин обобщил наблюдения о пользе скрещиваний (1876), оказав тем самым большое влияние на работы И. В. Мичурина и многих др. селекционеров. Термин «Г.» предложил американский генетик Г. Шелл (1914); он первый получил «двойные» межлинейные гибриды кукурузы. Основы метода промышленного выращивания этих гибридов разработал Д. Джонс (1917). Применение гибридизации в сельском хозяйстве расширяется из года в год, что стимулирует и теоретические исследования Г. Особи с сильно выраженным Г. имеют преимущества при естественном отборе, и потому проявления Г. усиливаются, что способствует увеличению генетической изменчивости. Нередко возникают устойчивые генетические системы, обеспечивающие преимущественное выживание гетерозигот по многим генам.

288
{"b":"105985","o":1}