Литмир - Электронная Библиотека
Содержание  
A
A

Поскольку нас интересует качественная картина, то модель (см. рис. 141), дополнена двумя преобразователями частоты F1 и F2. Входы преобразователей подключены к тахометрам, а выходы, соответственно, к входам А и В двухканального осциллоскопа, чем и завершается построение модели. Преобразователи частоты находятся в основной группе компонентов Basic и по-английски называются Voltage-Controlled Sine Wave Oscillator, т. е. управляемый напряжением генератор синусоидальных колебаний. В качестве параметров этих приборов примем те, которые стоят в меню их свойств по умолчанию. Необходимые установки осциллоскопа и получающаяся картина показаны на рис. 143, а.

Эта картина соответствует развертке двух независимо колеблющихся точек. Для сложения колебаний перейдем от временной развертки Y/T к развертке одного луча относительно другого, например, В/А. Это и будут искомые колебания (рис. 143, б).

Изменяя значения частоты вращения двигателей потенциометрами Р1 и Р2, можно наблюдать различные картины колебаний (рис. 143, в, г), которые показаны на экране осциллоскопа, переключенного в режим Expand.

Радиоэлектроника-с компьютером и паяльником - _143.jpg

Рис. 143. Картины на осциллоскопе в модели лазерного эффекта Мастер КИТ NK300

Самостоятельно можно изменить настройки преобразователей частоты, что отражает изменение настройки оптико-механической развертки луча, и наблюдать гораздо более замысловатые картины.

Здесь необходимо также заметить, что картина на экране осциллоскопа в модели накапливается за много проходов луча, тогда как в реальном устройстве этого не происходит, если только частота развертки не будет слишком большой.

После ознакомления с принципом действия устройства переходим к его монтажу.

Порядок сборки устройства

Проверьте комплектность набора согласно прилагаемому перечню элементов:

• отформуйте выводы пассивных компонентов и установите их в соответствии с монтажной схемой;

• установите панель под микросхему на соответствующее место;

• установите микросхему в панельку;

• подключите электродвигатели в соответствии с монтажной схемой;

• приклейте зеркала на соответствующие площадки втулок и установите втулки на валы двигателей;

• подключите потенциометры в соответствии с рис. 140;

• включите питание, добейтесь необходимой траектории луча (для визуализации луча при юстировке системы можно применить легкое задымление воздуха внутри устройства, не забывая при этом о предупреждениях Госпожнадзора и Минздрава);

• зафиксируйте на клей положение излучателя и электродвигателей;

• потенциометры Р1, Р2 управляют скоростью и направлением вращения двигателей, поэтому вращайте их медленно! Двигателю необходимо время для отработки команды управления от потенциометра, около 3 секунд.

Напряжение питания устройства 6 В. Возможно использование как батареи, так и стабилизированного источника питания с током не менее 300 мА. Рекомендуется поместить устройство в корпус ВОХ-G010. Общий вид устройства после сборки показан на рис. 144.

Радиоэлектроника-с компьютером и паяльником - _144.jpg

Рис. 144. Общий вид лазерного эффекта Мастер КИТ NK300

Лазерный излучатель в данный комплект не входит, поэтому в качестве него надо использовать специальный лазерный модуль Мастер КИТ МК301 (рис. 145).

Радиоэлектроника-с компьютером и паяльником - _145.jpg

Рис. 145. Лазерный модуль Мастер КИТ NK301

В этом модуле предусмотрена возможность фокусировки луча.

Модуль питается от батареи 3 В или от отдельного источника постоянного напряжения.

Технические характеристики модуля

Напряжение питания… 3 В

Потребляемая мощность… 3,5 мВт

Длина волны… 670 нм (0,67 мкм), цвет красный

Класс… 3 А

Внимание! Превышение питания свыше 3 В или изменение полярности питания, выводит из строя модуль.

Соблюдайте правила безопасности. Лазерный луч опасен для зрения! Не допускайте попадания прямого или отраженного луча в глаза! Это опасно!

Напомним, что Жан-Мишель Жар, с которого мы начали наш рассказ, был в темных очках и белых перчатках. В отличие от его сверхэлегантного костюма это были не элементы «прикида» парижского модника, а необходимые детали прозодежды: очки защищали глаза от лучей лазера, а перчатки — руки. Вам это не потребуется, так как применяемый модуль имеет значительно меньшую мощность, но аккуратность и элементарная предосторожность по отношению к себе и окружающим всегда необходимы.

Сердце, тебе не хочется покоя

«Что сделаю я для людей!?» — сильнее грома крикнул Данко.

И вдруг разорвал руками себе грудь и вырвал из нее свое сердце и высоко поднял его над головой.

Оно пылало так ярко, как солнце, и ярче солнца…

А. М. Горький. «Старуха Изергиль»

Среди наборов Мастер КИТ рассмотрим теперьNS094 «Живое сердце». Не пугайтесь заранее — это «живое электронное сердце», или е-сердце (от electronics — электроника).

В основе е-сердца лежит интегральная микросхема таймера, с заветными цифрами 555. Поскольку «гемоглобинами» в е-сердце являются электроны, то операция по его сборке и разборке будет абсолютно бескровной.

Модель интегрального таймера 555

Итак, наша виртуальная операционная — компьютер с программой EWB, операционный стол — рабочее окно этой программы.

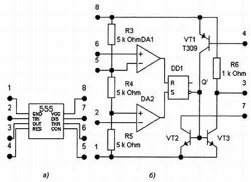
Находим вначале микросхему 555 среди микросхем смешанного типа (Mixed Ics) и помещаем ее на рабочее поле (рис. 146, а).

Проведем ее внешний осмотр. Перед нами 8-выводная микросхема, выводы которой имеют следующий смысл:

1 — Ground (заземление);

2 — Trigger (триггер — вход запуска);

3 — Out (выход);

4 — Reset (сброс);

5 — Control (управление);

6 — Threshold (порог);

7 — Discharge (разряд);

8 — Vcc (напряжение питания).

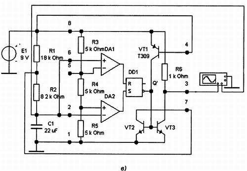
Вскроем е-сердце и посмотрим, что находится внутри него (рис. 146, б). Мы обнаружим два операционных (здесь термин «операция» имеет не хирургический, а математический смысл) усилителя (DA1 и DA2), RS-триггер (DD1), биполярные транзисторы (VT1-VT3) и резисторы R3-R6, образующие некоторую схему. Дополним микросхему «навесными» элементами: времязадающей RC-цепью и источником питания Е1 (рис. 146, в). Наблюдение пульсаций работающего е-сердца видно на кардиографе-осциллографе.

Радиоэлектроника-с компьютером и паяльником - _146.jpg
Радиоэлектроника-с компьютером и паяльником - _1461.jpg
Радиоэлектроника-с компьютером и паяльником - _1462.jpg
Радиоэлектроника-с компьютером и паяльником - _1463.jpg
Радиоэлектроника-с компьютером и паяльником - _1464.jpg

Рис. 146. Виртуальная модель в EWB электронного сердца:

67
{"b":"563360","o":1}