Литмир - Электронная Библиотека
Содержание  
A
A

Этот сказочный и даже поэтический инструмент являлся вполне конкретным техническим воплощением современной электроники. Пучок света от мощного аргонового лазера оптоволоконным кабелем подводился к середине основания треугольника, составляющего как бы каркас арфы. Отсюда (внутри плоскости треугольника) пучок разделялся на 12 своеобразных лучей-струн, направленных на фотоэлектрические приемники, расположенные на боковых сторонах. Сигнал с фотоприемников поступал на микроконтроллер и далее подвергался стандартной обработке по генерации звуков и их огибающих, принятой в те годы в электронных синтезаторах известной французской фирмы «RSF».

Восемь первых лучей использовались для воспроизведения нот, как в обычной арфе, а остальные четыре — для ряда вспомогательных функций. Так что, когда маэстро, сияя, как ангел в облаках, правда, в берете и черных очках, делал руками, одетыми в белые перчатки, свои пассы среди лучей-струн, модулируя световые потоки, умная электроника оглашала горы музыкой, о которой не мечтал и Орфей.

Конечно, было бы интересно создать что-либо подобное, хотя и не в таких грандиозных масштабах. Пусть первые шаги будут более скромными, но все-таки можно что-то попробовать и, как говориться, войти в курс дела… А там, «чем черт не шутит» ведь творчество границ не имеет. Для начала познакомимся с автоматом световых эффектов, основу которого составляют перемещаемые в пространстве лучи лазера.

Лазерный эффект Мастер КИТ NK300

Устройство (рис. 140, а) монтируется на печатной плате размером 100x74 мм. Здесь располагаются два микроэлектродвигателя (М), лазер и электронный блок управления.

На валах двигателей закреплены небольшие зеркальца. Плоскость зеркал составляет небольшой угол с плоскостью перпендикулярной осям двигателей. Луч лазера попадает на первое зеркальце под определенным углом к оси двигателя, на некотором расстоянии от центра вращения, и, отражаясь от него, аналогично попадает на второе зеркальце. При вращении двигателей выходящий из устройства луч регулярно описывает в пространстве достаточно причудливую траекторию. Вид узоров, возникающих на стенах, потолке и в окружающем воздухе (при наличии в нем рассеивателей, например, пыли или дыма), зависит от настройки системы (рис. 140, б).

Радиоэлектроника-с компьютером и паяльником - _140.jpg

Рис. 140. Лазерный эффект Мастер КИТ NK300:

а — схематический вид устройства; б — лазерные узоры

Еще в прошлом веке в самых разнообразных устройствах широко использовалось перемещение луча света зеркалами. Достаточно вспомнить зеркальный гальванометр, шлейфовые осциллографы и самописцы, первые системы «механического» телевидения. Сейчас все это выглядит анахронизмом, хотя и в современных видеопроекторах используется специальная матрица из микрозеркал.

Но как же все-таки образуется конкретный световой узор и как им управлять? Для того чтобы разобраться в этом, можно начертить на листе бумаги, как ведет себя луч света, отраженный вначале только от первого вращающегося как бы с угловым биением, зеркальца. Достаточно лишь вспомнить элементарные законы геометрической оптики: «угол падения равен углу отражения, и лучи, падающий и отраженный, а также перпендикуляр, восстановленный из точки падения, лежат в одной плоскости». Вот только в нашем случае эта плоскость будет вращаться с угловым биением по отношению к плоскости, перпендикулярной оси двигателя.

Можно провести и нехитрый эксперимент, если сохранился старый электропроигрыватель. На его диске под небольшим углом следует закрепить (скотчем или пластилином) зеркальце, которое надо осветить (не обязательно лазером). Приведя диск во вращение, увидим на потолке световой «зайчик», бегающий по кругу. Теория, использующая геометрическую оптику, даст тот же результат.

Теперь необходимо сделать второй шаг: эту светящуюся окружность надо направить под некоторым углом на второе, вращающееся также с биением зеркальце. Не знаю, удастся ли вам сделать соответствующие пространственные построения или провести натурный опыт, добавив еще один (перевернутый вверх тормашками) проигрыватель или вентилятор. Значительно целесообразнее смоделировать работу этого устройства на компьютере.

Задача, по сути, делится на две части: 1) моделирование работы системы управления в виде виртуальной схемы; 2) моделирование картины развертки луча.

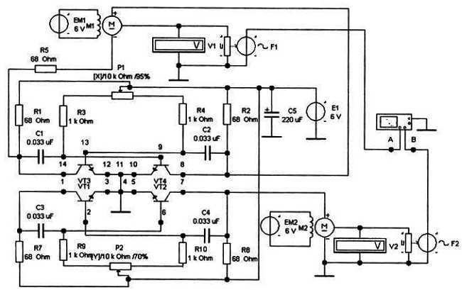
Первая часть стандартно, как и ранее, решается средствами EWB. На рис. 141 показана полная модель, содержащая компоненты, используемые в наборе Мастер КИТ NK300, с максимальным сохранением их позиционных обозначений и номиналов; изменения и добавленные элементы будут откомментированы ниже.

Радиоэлектроника-с компьютером и паяльником - _141.jpg_0

Рис. 141. Виртуальная модель в EWB лазерного эффекта Мастер КИТ NK300

Для управления частотой вращения двигателей в схеме использована транзисторная сборка (VT1-VT4), помещенная в стандартный DIP-корпус. Выводы в этой сборке на рис. 141 имеют, соответственно, номера узлов 1-14. На транзисторах VT1, VT2, включенных по схеме с общим эмиттером, собрана балансная схема, к которой подключен двигатель М2, аналогично — на транзисторах VT3, VT4 — двигатель М1. В комплекте используются двигатели постоянного тока с возбуждением от постоянных магнитов. В модели мы применили подобные двигатели, но цепи их возбуждения «запитали» от отдельных источников ЕМ1 и ЕМ2, которых, конечно, на самом деле нет в реальном устройстве.

Выбор параметров двигателей (рис. 142) выполнен в соответствии с примером для электродрели (см. рис. 100, в), но, естественно, величины отличаются.

Радиоэлектроника-с компьютером и паяльником - _142.jpg

Рис. 142. Выбор параметров двигателей виртуальной модели в EWB лазерного эффекта Мастер КИТ NK300

Вольтметры, условно подключенные к валу, как и прежде в модели дрели, играют роль тахометров: одному вольту на их шкале соответствует один оборот вала в минуту. Потенциометры Р1 и Р2, управляемые соответственно клавишами X и Y, изменяют в балансных схемах напряжение на якоре двигателей, что позволяет регулировать частоту их вращения независимо друг от друга. Это легко пронаблюдать на вольтметрах-тахометрах, включив моделирование и нажимая на клавиатуре X и Y, для уменьшения скорости или совместно с клавишей Shift — для ее увеличения.

Решение второй части задачи может быть проведено аналитически с использованием законов геометрической оптики и кинематики, а картина в виде графиков выведена на дисплей в любом математическом пакете. Возможно, кого-то это и заинтересует, но мы поступим по-иному.

Используем то обстоятельство, что проекция на вертикальный экран светящейся точки, вращающейся по окружности в другой плоскости, перпендикулярной первой, совершает колебания по отрезку прямой. При равномерном вращении с некоторой угловой скоростью это будут гармонические колебания с такой же угловой частотой и амплитудой, равной радиусу (при плоскопараллельном проектировании). Если плоскость колебаний вертикальна, то и светящаяся линия на экране — вертикальна. Если же плоскость колебаний горизонтальна, то и линия на экране — горизонтальна. Наконец, если точка будет участвовать одновременно в этих двух движениях, то колебания на экране будут при равных частотах иметь вид окружности, эллипса или прямой линии с разными наклонами, зависящими от начальных фаз.

Этот случай сложения взаимно перпендикулярных колебаний обычно используется в радиолюбительской практике для определения разности фаз электрических колебаний, подаваемых на вертикальные и горизонтальные отклоняющие пластины осциллографа. Если частоты складываемых колебаний не равны, но кратны друг другу, то получаются известные фигуры Лиссажу. В рассматриваемом лазерном устройстве происходит именно подобное сложение колебаний, хотя за счет дополнительной пространственно-угловой модуляции общий вид несколько отличается от классических фигур Лиссажу.

66
{"b":"563360","o":1}