Литмир - Электронная Библиотека
Содержание  
A
A
Путеводитель в мир электроники. Книга 2 - _377.jpg

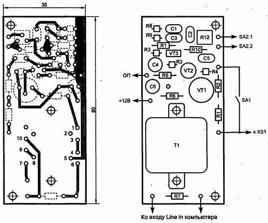
Рис. 16.3. Вариант схемы приставки к звуковой карте компьютера с гальванической развязкой входного сигнала на трансформаторе

Для удобства использования в составе приставки имеется калибровочный генератор синуса с частотой 1 кГц (включается тумблером SA1). Для того чтобы наводка по цепям питания от генератора не проникала на вход компьютера, когда генератор не нужен, включатель SA1 обязательно должен иметь две группы контактов, одна из которых используется для коммутации питания. Уровень сигнала на выходе этого генератора устанавливается подстроечным резистором таким, чтобы ограничения сигнала в самой звуковой карте еще не было.

Приведенный усилитель имеет полосу по уровню -3 дБ от 100 Гц до 50 кГц (небольшой завал усиления в области низких частот связан с ограниченными возможностями трансформатора, но во многих приведенных ниже программах это удастся компенсировать). Для монтажа всех основных элементов этой приставки можно воспользоваться печатной платой, показанной на рис. 16.4.

Путеводитель в мир электроники. Книга 2 - _378.jpg
Путеводитель в мир электроники. Книга 2 - _379.jpg

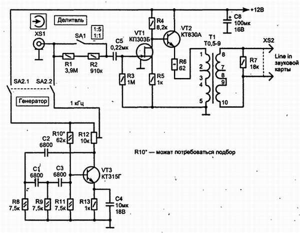
Рис. 16.4. Топология печатной платы для размещения элементов (одного канала) и внешний вид монтажа

Теперь о самих программах поддержки. На компакт-диске их приведено довольно много, но по совместимости с современным компьютерным «железом» (в котором, как правило, установлен Windows) и удобству использования следует выделить:

Путеводитель в мир электроники. Книга 2 - _380.jpg
 Oscilloscope 2.51 — программа позволяет превратить любую звуковую карту компьютера в двухканальный осциллограф с полосой до 20 кГц. Программа использует звуковую плату как аналого-цифровой преобразователь и представляет сигнал в реальном времени на экране монитора. Управлять работой такого виртуального осциллографа можно с экрана, как и обычным автономным прибором.

Например, можно изменять усиление и время развертки. Имеется возможность сохранять результат измерений в виде файла или через буфер обмена. Программа работает из-под Windows (4 файла с запускающим winscope.exe занимают 167 Кб). Автор К. Зельдович.

Путеводитель в мир электроники. Книга 2 - _381.jpg_0
…в низкочастотный генератор

Для настройки схем или при анализе их работы нередко бывает нужен генератор сигналов. В этом качестве может использоваться даже самый простой компьютер. У компьютерного генератора на выходе звуковой карты Line out можно получить сигнал с уровнем, не превышающим 1,3 В (эффективное значение в «программах обозначается как RMS). Коэффициент нелинейных искажений (THD) для синуса у большинства карт на частоте 1000 Гц не превышает 0,03 % (имеющийся у некоторых карт мощный выход на динамики для качественных измерений лучше не использовать — там искажений намного больше).

Многие программы позволяют формировать, кроме синуса, еще целый набор сигналов различной формы.

Применяя компьютер, не следует забывать, что возможна опасная ситуация для карты, которая может привести к ее повреждению — закорачивание любого из двух линейных выходов (Line out) на общий провод. Тут требуется проявлять аккуратность, но лучше все же использовать адаптер. Например, простейший адаптер можно выполнить по одной из схем, показанных на рис. 16.5.

Путеводитель в мир электроники. Книга 2 - _382.jpg
Путеводитель в мир электроники. Книга 2 - _383.jpg

Рис. 16.5. Адаптер для выходного сигнала:

а — простейший на пассивных элементах; б — усилитель мощности на транзисторе (эмиттерный повторитель)

Пассивный адаптер дает только защиту, а активный, кроме защиты, повысит и нагрузочную способность выхода, обеспечивая усиление по току.

Из всего многообразия программ-генераторов здесь мы упомянем только три.

Путеводитель в мир электроники. Книга 2 - _384.jpg
 Test Tone Geherator — пожалуй, это самый простой генератор сигналов в диапазоне 10…22050 Гц. Правда, такой диапазон обеспечит не каждая звуковая карта, и поэтому реально может получиться немного меньше. Форма выходного сигнала (Wawe Form) выбирается из трех вариантов: синус (Sine), меандр (Square) и треугольник (Triangular). Генератор может работать в режиме изменения частоты (Sweep) и позволяет задавать начальную и конечную частоты, а также продолжительность изменения (Duration) и выбирать цикличность процесса (Loop).

Работает из Windows, и инсталляция не требуется (файлы программы занимают 318 Кб).

Путеводитель в мир электроники. Книга 2 - _385.jpg_0

Путеводитель в мир электроники. Книга 2 - _386.jpg
 Marhand Function Generator — простой двухканальный генератор. Диапазон частот от 1 Гц до 20 кГц, а формируемый сигнал может быть синусоидальным (Sine), прямоугольным (Square), пилообразным (Sawtooth) и импульсным (Pulse).

Работает под Windows и не требует инсталляции (файл программы fg.exe занимает 69 Кб).

Путеводитель в мир электроники. Книга 2 - _387.jpg

Путеводитель в мир электроники. Книга 2 - _388.jpg
 WaveGen 1.0a — многофункциональный генератор, способный создавать формы сигнала: синус (sine); прямоугольник (square); треугольник (triangle); белый шум (white noise); розовый шум (pink noise); задаваемую пользователем (user); импульсный (impulse) и др. Диапазон частот от 10 Гц до 22050 кГц.

Работает из Windows (инсталляционный файл программы waveGenShare.exe занимает 1206 Кб).

Путеводитель в мир электроники. Книга 2 - _389.jpg

В отношении компьютерных генераторов следует знать, что, кроме независимых (о которых шла речь), довольно совершенные генераторы имеются в составе многофункциональных измерительных программ — анализаторов аналоговых сигналов, о которых будет идти речь в следующей главе, а также звуковых редакторов, например Cool Edit 96 (эта программа есть на компакт-диске).

Следует отмстить, что в качестве звукового генератора можно использовать любую программу, способную воспроизводить звуковые файлы (в том числе имеющуюся в составе Windows), если создать (записать) файлы с нужными частотами в любом из цифровых форматов. Можно также записать нужные сигналы на компакт-диск в качестве звуковых дорожек (до 99), то есть сделать тестовый CD-диск. Это позволит его воспроизводить на любом CD-проигрывателе и использовать в качестве звукового генератора тестовых частот. Но все же специальные программы удобнее.

Анализаторы сигналов

Лучшее — враг хорошего.

Вольтер

Анализаторы можно разделить по виду (форме) входного сигнала, который нам надо анализировать, — на аналоговые и цифровые. Аналоговые сигналы исследуют при помощи осциллографа и спектроанализатора. Анализатор спектра позволяет наблюдать зависимость амплитуды сигнала от частоты, то есть с его помощью можно снять амплитудно-частотную характеристику НЧ усилителя или фильтра, измерить ряд дополнительных параметров: уровень шума, коэффициент гармонических и интермодуляционных искажений. Естественно, результаты этих измерений напрямую зависят от параметров вашей звуковой карты. Поэтому последняя должна обладать низким уровнем шума и минимальным коэффициентом гармоник. Хорошо, что большинство современных звуковых карт этим требованиям удовлетворяют.

79
{"b":"545321","o":1}