Литмир - Электронная Библиотека
Содержание  
A
A

Логика дальнейших размышлений приводит к простому решению: нужно каким-то образом сделать так, чтобы сигнал гетеродина автоматически управлялся — синхронизировался — сигналом несущей, тогда все неприятные эффекты будут исключены. Такой приемник имеет название синхронный гетеродинный приемник. Синхронизировать гетеродинный сигнал можно двумя способами: во-первых, выделив в чистом виде сигнал несущей, усилив его и подав на специальную схему синхронизации, называемую схемой фазовой автоподстройки частоты (ФАПЧ). Способ довольно сложный для начинающего радиолюбителя, если собирать приемник без применения интегральных микросхем. Но, к счастью, существует и другой, намного более простой способ синхронизации, связанный с интересным явлением, называемым прямым захватом частоты. Прямой захват частоты тесно связан с упомянутым нами явлением биений близких частот. Сильные сигналы могут влиять на слабые сигналы с близкими частотами таким образом, что через некоторое (непродолжительное) время слабый сигнал будет иметь такую же частоту и фазу, что и сильный сигнал. Синхронный приемник с прямым захватом частоты вполне доступен для изготовления начинающими радиолюбителями, поэтому чуть ниже мы приведем его схему и рекомендации по сборке.

Что еще можно предложить для исключения неприятных эффектов? Есть вариант подавления одной из боковых полос при переносе спектра. Тогда в звуковую область будет попадать только одна полоса и биения частот не проявятся. Данный тип приемников тоже используется радиолюбителями. Он называется однополосным.

Интересный вариант радиолюбительского гетеродинного приемника с прямым захватом частоты для приема УКВ ЧМ станций появился в середине 80-х гг. XX в. Его разработал радиолюбитель А. Захаров из г. Краснодара [1], [2], [3] и усовершенствовал в плане повышения селективности минский радиолюбитель М. Сапожников [4]. В конструкции, приводимой в этой книге (рис. 11.52), за основу взяты идеи именно этих радиолюбителей.

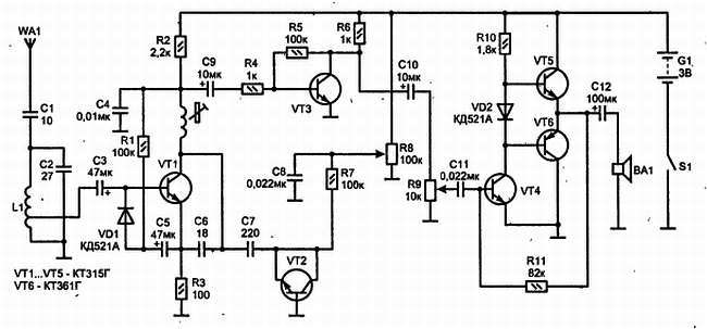
Путеводитель в мир электроники. Книга 2 - _112.jpg

Рис. 11.52. Гетеродинный приемник с прямым захватом частоты

Антенна WA1 представляет собой отрезок медного провода длиной 1,0…1,5 м. Сигнал с антенны через разделительный конденсатор С1 поступает на резонансный контур L1C2, который формирует селективную кривую приемника. Средняя частота этого контура принята равной 70 МГц.

Перестраивать его при перестройке приемника особого смысла нет, так как этот контур широкополосен. Гетеродин приемника построен на транзисторе VT1. Самовозбуждение гетеродина обеспечивается конденсатором С6, представляющим собой элемент обратной связи. Нужная частота возбуждения гетеродина задается резонансным контуром L2, С4, С7, VT2, Читателю, вероятнее всего, непонятно, какую роль выполняет в контуре транзистор VT2, включенный необычно — при соединенных коллекторе и эмиттере. Вспомним, что коллекторный и эмиттерный переходы транзистора представляют собой полупроводниковые диоды. В таком включении транзистор превращается в два диода, соединенных параллельно и смещенных обратно благодаря напряжению, подводимому через резистор R7. Напряжение смещения может регулироваться резистором R8. Зачем? Помните, когда мы рассказывали о таких замечательных элементах, как варикапы, мы упомянули возможность их использования для настройки радиоприемников. В качестве варикапа в радиолюбительских конструкциях вполне можно применять полупроводниковые диоды или транзисторы в диодном включении. Величина барьерной емкости регулируется подачей обратного смещения.

Диод VD1 улучшает селективность приемника, не позволяя мощным помехам прямо детектироваться на эмиттерном переходе транзистора VT1. Конденсатор С4 и резистор R2 представляют собой простейший ФНЧ для выделения звукового сигнала. На транзисторе VT3 построен предварительный усилитель низкой частоты, резистор R9 — регулятор громкости. Транзисторы VT4…VT6 — элементы двухтактного усилителя мощности.

В конструкции приемника неполярные конденсаторы должны быть керамическими любого типа, полярные — также любого типа, например, К50-6, К50-16, К50-29, К50-35, К50-68 или импортные аналоги. Катушка L1 наматывается на оправке диаметром 5 мм проводом типа ПЭВ, ПЭЛ, ПЭТВ. Диаметр провода — 0,5 мм, шаг намотки — 1 мм, количество витков — 5. Отвод сделан от второго (нижнего по схеме) витка. После намотки оправку нужно извлечь.

Катушка L2 состоит из 9 витков того же провода диаметром 0,2…0,3 мм, намотанных на каркас диаметром 6 мм. Подстроечный сердечник катушки L2 нужно изготовить из алюминиевого прутка диаметром 5 мм и длиной 20 мм. Можно нарезать на этом прутке резьбу, шлиц и вворачивать подстроечник в каркас. Динамическая головка ВД1 — типа 0,5ГДШ-4 или 0,25ГДШ-3. Подойдут также динамические головки от головных телефонов отслуживших плееров. Переменные резисторы — любого типа. В качестве резистора R8 желательно использовать многооборотный вариант типа СПЗ-38 или СП5-16, чтобы обеспечить плавность перестройки по диапазону. Питание приемника осуществляется от двух пальчиковых батареек напряжением 1,5 В, соединенных последовательно.

Транзисторы VT1…VT6 могут быть с любым буквенным индексом, вместо диодов КД521 подойдут КД522 с любой буквой.

Печатная плата приемника показана на рис. 11.53, монтажный чертеж — на рис. 11.54.

Путеводитель в мир электроники. Книга 2 - _113.jpg

Рис. 11.53. Печатная плата

Путеводитель в мир электроники. Книга 2 - _114.jpg

Рис. 11.54. Сборочный чертеж и внешний вид монтажа

Настройка приемника сводится к установке границ принимаемого диапазона вращением подстроечника катушки L2. Диапазон удобно контролировать по промышленному приемнику. При правильной настройке приемника резистор R8 должен обеспечивать прием всех станций диапазона 64…73 МГц.

В заключение отметим, что все приемники с прямым захватом частоты обладают невысокой стабильностью, и не исключено, что через некоторое время станция «уйдет» — ее нужно будет вновь подстроить резистором R8.

Супергетеродинный приемник

Давайте познакомимся и со вторым знаменитым детищем Э. Армстронга, предложенным им еще в 1920 г. — супергетеродинным радиоприемником. «Супергетеродин» — это уже более сложный тип приемника, получивший в наши дни наибольшее распространение. Супергетеродинная схема используется и в профессиональной аппаратуре, и в бытовой технике, производимой промышленностью. Она обладает высокими показателями селективности, чувствительности к слабым сигналам, временной стабильностью, качеством звука.

Вас интересует, чем было вызвано появление такого популярного и сегодня вида радиоприемников? Оказывается, на заре развития радиотехники причиной тому стало несовершенство элементной базы, а точнее — усилительных ламп. Мало того, что они обладали низким коэффициентом усиления, это усиление еще сильно снижалось с увеличением частоты сигнала. Если же ставить много высокочастотных усилительных каскадов, то схема становилась склонна к самовозбуждению из-за емкостных паразитных связей между элементами. То есть проще было усилить сигнал с более низкой (промежуточной) частотой, что и позволяла сделать данная схема, перенося туда спектр полезного модулированного сигнала.

Итак, давайте вместе попытаемся понять основы работы супергетеродинного приемника. Посмотрите на рис. 11.55: сигнал с антенны через усилитель высокой частоты (УВЧ) поступает на смеситель. Роль УВЧ может выполнять транзистор с колебательным контуром. Мы встречали такие схемы в разделе, рассказывающем о приемниках прямого усиления. Другое — профессиональное — название этого узла: преселектор. Роль преселектора, кстати, может выполнять и обычный, перестраиваемый колебательный контур, который мы встречали в детекторном приемнике, если условия приема позволяют отказаться от предварительного усиления. Имеется также гетеродин, сигнал которого подводится к смесителю. Знакомая схема, не правда ли? Мы видели ее в разделе, посвященном гетеродинному приему.

27
{"b":"545321","o":1}