Литмир - Электронная Библиотека
A
A

Для данного устройства можно брать любой полевой транзистор из серии, указанной на схеме (рис. 10.9), а биполярные — любые из серий КТ312, КТ315. Все резисторы — МЛТ-0,125, светодиод также любой из серии АЛ307, источник питания — батарея «Крона» либо аккумуляторная батарея напряжением 6–9 В. Антенным щупом может быть отрезок длиной 80-100 мм толстого E мм) высоковольтного провода, используемого в телевизоре.

Если при поиске места обрыва фазного провода чувствительность прибора окажется чрезмерной, ее нетрудно снизить уменьшением длины антенного щупа. Искатель можно применять и для контроля работы системы зажигания автомобилей. Поднося антенный щуп искателя к высоковольтным проводам, по миганию светодиода определяют цепи, на которые не поступает высокое напряжение, или отыскивают неисправную свечу зажигания.

Глава 11

Подборка принципиальных схем

Вы узнали достаточно много, чтобы стать настоящим радиолюбителем. С каждым днем электроника совершенствуется, разрабатываются и воплощаются в жизнь новые идеи гениальных ученых, а нам остается только успевать следить за ними, дабы постоянно пополнять знания в области электроники. Чтобы закрепить текущие знания, предлагаю собрать несколько новых самоделок…

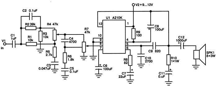
Предварительный усилитель

Предварительные усилители используют для «раскачки» входного сигнала, подаваемого на УНЧ. Например, у вас есть усилитель мощности, но, подключая к нему магнитофон, вы не получаете от него всей возможной мощности. Поставив между магнитофоном и УНЧ предусилитель, вы увеличите мощность звука.

Простой двухкаскадный предусилитель на комплементарной паре транзисторов (рис. 11.1) обеспечивает усиление напряжения в 32 раза (30 дБ). Оно зависит от соотношения сопротивлений резисторов R6 и R2. Варьируя величину R2, изменяют усиление в большую или в меньшую сторону. Вместо указанных на схеме транзисторов можно применить отечественные аналоги, например КТ3102, КТ3342, КТ315 (n-p-n) и КТЗ107, КТ209, КТ361 (p-n-р), а также КТ3107, КТ209, КТ361 (p-n-р) с любыми буквенными индексами, но с возможно большим значением коэффициента усиления по току.

Как освоить радиоэлектронику с нуля. Учимся собирать конструкции любой сложности - _60.jpg

Рис. 11.1. Принципиальная схема предварительного усилителя.

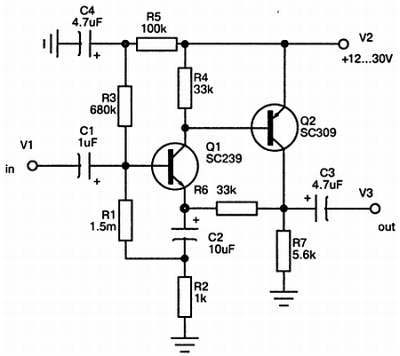
УНЧ с необычным темброблоком

Интересный усилитель низкой частоты с необычным темброблоком можно собрать по схеме, представленной на рис. 11.2.

Как освоить радиоэлектронику с нуля. Учимся собирать конструкции любой сложности - _61.jpg

Рис. 11.2. Принципиальная схема УНЧ с необычным темброблоком

В основе схемы — микросхема А210К. Регулятор громкости и тембра состоит всего из двух переменных резисторов: частотнокомпенсированного регулятора громкости R7 и тембра R4. Нам нужен переменный резистор R7 с отводом от середины. Сразу предупреждаю, что найти такой проблематично. В крайнем верхнем положении движка R4 подчеркиваются высшие частоты, в нижнем — низшие. В среднем положении движка частотная характеристика линейна. Мощность усилителя при напряжении питания 9 В около 0,5 Вт, а при 12 В достигает 2 Вт. Аналог микросхемы А210К — отечественный чип К174УН7. Распиновку этой микросхемы вы можете увидеть на рис. 11.3.

Как освоить радиоэлектронику с нуля. Учимся собирать конструкции любой сложности - _62.jpg

Рис. 11.3. Распиновка микросхемы К174УН7.

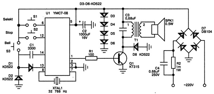
Музыкальный квартирный звонок

Сейчас уже никто не удивляется, если при нажатии на кнопку дверного звонка, вместо привычного «тр…р» или «динь-дон» раздается отрывок популярного музыкального произведения, голоса животных или трель птиц. В магазинах бытовой электроники продается много различных российских и зарубежных музыкальных звонков, которые зачастую дешевле электромеханических. Большинство отечественных звонков строятся на основе микросхем серии УМС-7 или УМС-8, собранных почти по типовой схеме. В радиолюбительской литературе неоднократно описывались недостатки типовой схемы (резкий звук, вызванный импульсным характером выходного сигнала; при кратковременном нажатии на кнопку «Пуск» первая мелодия звучит не до конца и др.) и предлагались усовершенствованные варианты схемы включения. На рис. 11.4 показана схема еще одного варианта такого звонка.

Как освоить радиоэлектронику с нуля. Учимся собирать конструкции любой сложности - _63.jpg

Рис. 11.4. Принципиальная схема музыкального квартирного звонка.

Ее отличие от типовой в том, что звучание более спокойное и мягкое, а при кратковременном нажатии на кнопку S3 (Bell) устройство полностью проигрывает музыкальный фрагмент.

Резкость звука звонка, включенного по типовой схеме, вызвана тем, что на динамическую головку, подсоединенную к коллекторной цепи выходного транзисторного ключа, поступают однополярные прямоугольные импульсы тока. Такой сигнал богат высокочастотными гармониками, которые, входя в резонанс с катушкой динамика и его механической системой, а также акустическим оформлением, придают музыкальному фрагменту несвойственную ему окраску. Кроме того, ток, протекающий через звуковую катушку динамика, содержит постоянную составляющую, которая смещает диффузор и уменьшает громкость звучания. В промежутках между различными участками музыкального фрагмента появляются громкие и резкие щелчки, вызванные перепадом этой постоянной составляющей. Работа транзистора в ключевом импульсном режиме на низкоомную нагрузку приводит к тому, что сопротивление транзистора в режиме насыщения оказывается намного больше, чем сопротивление звуковой катушки динамической головки. Именно поэтому значительная часть энергии тратится на нагревание транзистора, а не на раскачку диффузора.

Эти недостатки можно устранить, если динамик подключить к выходу транзисторного каскада через согласующий трансформатор (Т1), имеющий высокоомную первичную обмотку A) и низкоомную вторичную B). Кроме того, включив параллельно первичной обмотке конденсатор (С3), мы получаем колебательный контур, настроенный на среднюю частоту музыкальных фрагментов. Наличие трансформатора согласует низкоомную катушку динамика с относительно высокоомным выходом ключа, а наличие резонансного контура сглаживает прямоугольные импульсы, делая их более близкими к синусоидальным и подавляет ненужные высокочастотные гармоники.

Поскольку добротность контура невысокая, воспроизводятся все ноты, заложенные в музыкальный автомат. Наличие резонанса в контуре приводит к тому, что напряжение на первичной обмотке трансформатора получается немного выше напряжения питания микросхемы, что приводит к увеличению громкости звука.

Второй дефект типовой схемы состоит в том, что при кратковременном непродолжительном нажатии на кнопку Bell мелодия звучит не до конца. Дело в том, что время звучания в этом случае определяется не продолжительностью музыкального фрагмента, а емкостью конденсатора, блокирующего пусковую кнопку. В схеме (см. рис. 11.4) с инверсного выхода микросхемы (вывод 14) импульсы через С1 поступают на детектор на D1 и D2, поэтому на 13-м выводе микросхемы единица будет присутствовать все время, пока звучит музыкальный фрагмент.

Питается музыкальный звонок от бестрансформаторного источника питания на выпрямителе D7 и параметрическом стабилизаторе, состоящем из цепочки диодов D3-D6 и конденсатора С4, гасящего реактивное сопротивление. На диоды D3-D6 падает напряжение 2–2,5 В. Конденсатор С2 сглаживает пульсации полученного постоянного тока.

22
{"b":"277077","o":1}