Какие детали потребуются, чтобы составить это устройство? Прежде всего, конечно, транзисторы (рис. 5.5).
Рис. 5.5. Цоколевка транзистора серии КТ361.
Кроме показанных на схеме подойдут транзисторы КТ361 с любой буквой, но они должны быть с одинаковыми или по возможности близкими коэффициентами передачи тока — не меньшими 60. Что это значит? Каждый транзистор имеет свой коэффициент передачи тока, для некоторых устройств он должен быть большим, для более простых это не имеет значения.
Коэффициент передачи тока можно измерить цифровым тестером, но если такого нет под рукой, то ставьте транзисторы наугад. Электролитические конденсаторы С1 и С2 должны быть рассчитаны на напряжение не менее 10 В. Емкость конденсатора С3 может колебаться в пределах 4700–5600 пкФ. Динамическая головка подойдет самая маленькая, которую вы только сможете приобрести. Выключатель питания S1 любого типа, источник питания V1 — батарея типа «Крона» или другой стабилизированный источник питания на 9 В. Как видите, деталей не так уж и много.
Соберите самоделку так же, как и предыдущую, навесным монтажом. Впрочем, есть еще один простой способ — использовать картон. Пробиваете шилом отверстия под детали, а потом соединяете их проводами.
Настало время подвергнуть испытанию самоделку. Прежде всего проверьте внимательно монтаж и убедитесь в правильности всех соединений и надежности паек. Потом подайте выключателем питание и послушайте звуки в громкоговоритель. Они должны звучать через 1–2 секунды после включения устройства. Сначала будет слышно клацанье, которое имитирует трель канарейки, а потом настанет пауза, после которой трели возобновятся. Так будет длиться до тех пор, пока включено питание.
Возможно, вы пожелаете изменить звучание «электронной канарейки». Для этого надо знать влияние параметров тех или других деталей на трели, которые имитируются. Например, тональность трели зависит от конденсатора С3: с уменьшением его емкости звуки становятся более резкими, увеличение же емкости конденсатора смягчает звуки. Количество звуков трели (иначе говоря, частоту их появления) определяет конденсатор С1. Если уменьшить его емкость, частота звуков-клацаний (а значит и количество их) возрастет. Влияет на это и резистор R2, но основное его назначение — прекращать трель после определенного количества звуков, причем от сопротивления этого резистора зависит продолжительность последнего звука трели. Она увеличивается с повышением сопротивления резистора. Однако сильно изменять сопротивление резистора опасно, так как это может привести к нарушению нормальной работы устройства. Так, при чрезмерном увеличении сопротивления последний звук трели начнет беспрерывно повторяться, и услышать новую трель удастся только после кратковременного выключения питания. Уменьшение же сопротивления резистора вообще приведет к прекращению трелей. А когда случайно выйдет из строя (например, при обрыве проводов) резистор R2 или конденсатор С1, в громкоговорителе будет слышен постоянный негромкий свист. Конденсатор С2 определяет продолжительность каждой трели и паузы между ними — с увеличением емкости конденсатора они также увеличиваются.
Наше устройство может иметь самое разное применение. Его можно использовать в качестве дверного звонка. Для этого вам потребуется поменять выключать S1 на кнопку.
Индикатор занятой телефонной линии
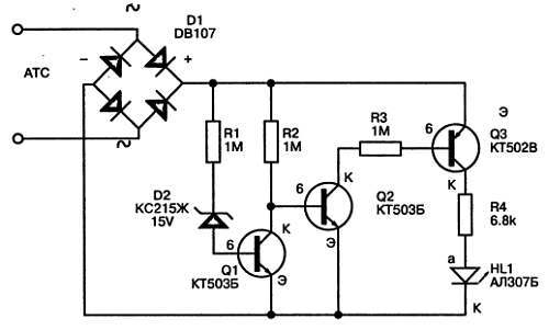
С каждым новым устройством у нас появляется большее количество транзисторов, и следующая самоделка не исключение. Когда к одной телефонной линии подключено несколько телефонов, которыми в свою очередь пользуются несколько абонентов, всегда сложно угадать — занят телефон или нет. Можно, конечно, поднять трубку, но это приводит к невольному нарушению конфиденциальности чужого разговора. Устройство, схема которого приведена на рис. 5.6, поможет вам этого избежать. Данная схема не требует дополнительного питания, так как питается от самой телефонной линии.
Рис. 5.6. Принципиальная схема индикатора занятой телефонной линии.
Детали нашего индикатора могут быть любыми, важно, чтобы стабилитрон был на 15 В. Если не найдете подходящего, составьте его из двух последовательно включенных стабилитронов, например Д814А и КС168А. Сумма максимального стабилизированного напряжения двух стабилитронов должна быть 15 В. К сожалению, их размеры оставляют желать лучшего, как и размеры КС215Ж. Советую приобрести импортный малогабаритный стабилитрон.
Импортный диодный мост DB107 можно заменить на отечественный КЦ405. Внешний вид транзисторов (а также цоколевка), диодного моста показан на рис. 5.7.
Рис. 5.7. Цоколевка:
а — транзисторов КТ502 и КТ503; б — диодного моста КЦ405
При свободной телефонной линии светодиод HL1 светится, при занятой — гаснет. В данной самоделке мы ознакомимся с новыми транзисторами.
В этой конструкции мы увидим новые детали: диодный мост и стабилитрон. Диодный мост — это совокупность четырех определенно включенных диодов. Диодный мост (на рис. 5.6 — D1) позволяет преобразовать переменный ток в постоянный, то есть превратить ток с неопределенной полярностью в плюс и минус. Поэтому диодные мосты — это обязательная часть любого блока питания. Еще одна важная деталь нашей конструкции — стабилитрон (на рис. 5.6 — D2). Он позволяет удерживать напряжение в точно заданной позиции. Например, стабилитрон на 5 В, будет держать 5 В, на 10 — будет держать 10 В и т. д. Но это совсем не означает, что он не может удерживать меньшее напряжение. А вот большее — нет.
При правильной сборке данная самоделка не нуждается в налаживании и при подключении к телефонной линии сразу начинает работать.
Глава 6
Знакомство с микросхемами
Микросхема (от англ. chip — чип) представляет собой электронный «мини-кирпичик», содержащий транзисторы, диоды, резисторы и другие активные и пассивные элементы, общее число которых может достигать нескольких тысяч. Разновидностей микросхем достаточно много. Среди них — логические, операционные усилители, специализированные. Мы поговорим о некоторых из них.
Микросхемы широкого применения
Большая часть микросхем представляет собой пластмассовый корпус прямоугольной формы с гибкими пластинчатыми выводами (рис. 6.1), расположенными вдоль обеих сторон корпуса. Сверху на корпусе есть условный ключ — метка, от которой ведется нумерация выводов. Если на микросхему смотреть сверху, то отсчитывать выводы нужно против движения часовой стрелки, а если снизу — то в направлении движения часовой стрелки. Микросхемы могут иметь любое количество выводов.

Особой популярностью среди микросхем пользуются логические. Принцип их работы построен на двух условных уровнях: низком или высоком, что эквивалентно состоянию логического 0 или логической 1. Так, для микросхем серии К155 за низкий уровень, соответствующий логическому 0, приняты напряжения от 0 до 0,4 В, а за высокий, соответствующий логической 1, - не менее 2,4 В и не более напряжения источника питания — 5 В. Для микросхем серии К176, рассчитанных на питание от источника, напряжением 9 В, соответственно 0,02-0,05 и 8,6–8,8 В. На первый взгляд это сложно понять, но на самом деле не так и трудно. Условные графические обозначения основных элементов микросхем показаны на рис. 6.2 — логические элементы И, ИЛИ, НЕ и И-НЕ. Там же приведены таблицы истинности, дающие представление о логике действия этих элементов.