Литмир - Электронная Библиотека
Содержание  
A
A

Вышеприведенные устройства излучают высокочастотные колебания в сеть, используя провода сети в качестве антенны. Но есть и устройства, которые работают в низкочастотном диапазоне (50-300 кГц) и также использующие в качестве канала связи — электросеть или телефонную линию. Такие радиопередатчики имеют повышенную скрытность, так как практически не излучают сигналы в окружающее пространство. Примером передачи сигналов в низкочастотном диапазоне может служить трех программное проводное вещание, где 2 и 3 программы передаются на частотах 78 кГц и 120 кГц соответственно с использованием амплитудной модуляции. Приборы, питающиеся от сети переменного тока, могут длительное время передавать по ней информацию в любую точку здания и даже за его пределы.

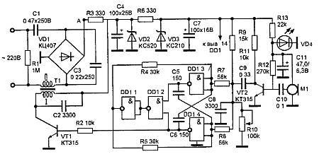
Схема одного из таких устройств приведена на рис. 2.25. Для передачи информации используется частотная модуляция и несущая частота, равная 95 кГц.

"Шпионские штучки" и устройства для защиты объектов и информации - _65.jpg

Рис. 2.25. Сетевой низкочастотный передатчик

Устройство питается от сети через бестрансформаторный блок питания. Излишек напряжения сети гасится конденсатором C1. Пониженное напряжение выпрямляется диодным мостом VD1 типа КЦ407.

Резистор R3 и конденсатор С4 образуют сглаживающий фильтр, предотвращающий проникновение колебаний несущей частоты в цепи питания устройства. Напряжение ограничивается до необходимой величины стабилитроном VD2 типа КС520. Данное напряжение используется для питания усилителя мощности. Напряжение, снимаемое с параметрического стабилизатора на резисторе R6, стабилитроне VD3 и конденсаторе С7, используется для питания устройства.

Сигнал звуковой частоты, снимаемый с микрофона M1 типа М1-Б2 "Сосна", усиливается однокаскадным усилителем на транзисторе VT2 типа КТ315.

ЧМ модулятор представляет собой управляемый напряжением генератор прямоугольных импульсов. Собран он на микросхеме DD1 типа К561ЛА7. Начальную (при отсутствии напряжения звуковой частоты) частоту следования импульсов генератора устанавливают равной 95 кГц при помощи подстроечного резистора R10. При поступлении напряжения ЗЧ с делителя R9, R10 частота следования импульсов генератора начинает изменяться, т. е. модулируется напряжением ЗЧ. Модулированные колебания поступают на усилитель мощности, собранный на транзисторе VT1 типа КТ315. Нагрузкой этого транзистора служит трансформатор Т1. Первичная обмотка трансформатора совместно с конденсатором С2 образуют колебательный контур, настроенный на частоту несущей. В этом колебательном контуре прямоугольные импульсы преобразуются в синусоидальный сигнал, что исключает появление побочных гармоник в выходном сигнале. С обмотки 2 трансформатора Т1 сигнал несущей частоты через конденсаторы С1 и СЗ поступает в сеть 220 В переменного тока. Такой сигнал необходимо принимать на специальный приемник (см. далее). В устройстве использованы резисторы типа МЛТ-0,125.

Резистор R10 любой малогабаритный. Конденсаторы С1 и СЗ должны быть рассчитаны на рабочее напряжение не ниже 250 В. Стабилитроны VD2 и VD3 могут иметь напряжение стабилизации 18–24 В и 6-12 В, соответственно. Микросхема DD1 может быть заменена на К176ЛА7, К564ЛА7, К1561ЛА7.

Трансформатор T1 намотан на кольцевом ферритовом сердечнике К12х7хЗ мм марки 600НН. Первичная обмотка содержит 100 витков провода ПЭВ 0,1, вторичная обмотка — 20 витков провода в изоляции диаметром 0,15-0,3 мм. Сердечник трансформатора изолируется лакотканью или фторопластом. Обмотки также разделяются слоем изоляции.

Настройку лучше начинать с использованием источника постоянного напряжения 30 В, плюсовой провод которого подключают к точке А (устройство к сети не подключено!). Проверяют напряжение на стабилитронах VD2 и VD3. Затем закорачивают базу транзистора VT2 на общий провод и подбором сопротивления резистора R10 устанавливают частоту генератора на микросхеме DD1 равной 95 кГц (контролируется осциллографом или частотомером на резисторе R2).

Подбором конденсатора С2 добиваются получения неискаженной синусоиды на коллекторе транзистора VT1. После этого снимают перемычку с базы транзистора VT2 и убеждаются в наличии частотной модуляции.

ВНИМАНИЕ! При настройке и эксплуатации устройств с бестрансформаторным питанием от сети переменного тока необходимо соблюдать правила и меры безопасности, т. к. элементы этих устройств находятся под напряжением 220 В.

2.2. Телефонные ретрансляторы

Телефонный радиоретранслятор с AM в диапазоне частот 27–28 МГц

Устройство, схема которого приведена ниже, представляет собой телефонный радиоретранслятор. Последний позволяет прослушивать телефонный разговор на радиоприемник диапазона 27–28 МГц с амплитудной модуляцией.

Принципиальная схема этого устройства изображена на рис. 2.26.

"Шпионские штучки" и устройства для защиты объектов и информации - _66.jpg

Рис. 2.26. Телефонный радиоретранслятор с AM

Устройство представляет собой маломощный однокаскадный передатчик с амплитудной модуляцией и кварцевой стабилизацией несущей частоты.

Задающий генератор выполнен по традиционной схеме на транзисторе VT1 типа КТ315. Режим транзистора по постоянному току задастся резисторами R2 и R3. Кварцевый резонатор ZQ1 включен между коллектором и базой транзистора VT1. Он может быть любым, на одну из частот диапазона 27–28 МГц. Контур, состоящий из катушки L2 и конденсатора СЗ, настроен на частоту кварцевого резонатора. С катушки связи L1 сигнал поступает в антенну, в качестве которой используются телефонные провода.

Дроссель Др1 служит для разделения высокочастотного и низкочастотного сигналов. Диод VD1 предохраняет устройство от выхода из строя в случае неправильного подключения. Схема подключения устройства представлена на рис. 2.27.

"Шпионские штучки" и устройства для защиты объектов и информации - _67.jpg

Рис. 2.27. Схема подключения телефонного радиоретранслятора

Передатчик подключается параллельно телефонной трубке. Когда трубка положена на рычаг, разговорный узел отключен от линии.

Подключена к линии в этот момент только цепь вызывного устройства.

Таким образом, до тех пор пока трубка не снята, напряжение питании на передатчик не поступает. Как только трубку снимают, к линии подключается разговорная часть. Во время разговора ток через разговорную часть меняется синхронно с речью, соответственно изменяется и напряжение в точках +Л1 и — Л1.

Изменение напряжения питания приводит к соответствующему изменению амплитуды генерируемых высокочастотных колебаний, т. е. имеет место амплитудная модуляция. В результате разговор можно слушать на расстоянии до 50 м на приемник диапазона 27–28 МГц, работающий на прием AM сигнала.

Транзистор VT1 может быть типа КТ316, КТ3102, КТ368. Диод VD1 — КД521, КД510, Д220. Дроссель Др. 1 намотан на ферритовом стержне марки 600НН диаметром 2,8 мм и длиной 14 мм, он содержит 150–200 витков провода ПЭВ 0,1 мм.

Катушки L1 и L2 намотаны на полистироловом каркасе от KB приемников диаметром 8 мм с подстроечным сердечником. Катушка L2 содержит 12 витков провода ПЭВ 0,31. Катушка связи L1 наматывается поверх катушки L2 и содержит 3 витка того же провода.

Настройка устройства осуществляется путем настройки контура L2, СЗ на несущую частоту. При подключении следует учитывать полярность напряжения линии.

Телефонный ретранслятор УКВ диапазона с ЧМ

Устройство, описанное ниже, имеет сходство с предыдущим по способу подсоединения к телефонной линии. Устройство представляет собой маломощный передатчик, работающий в диапазоне УКВ ЧМ с использованием частотной модуляции. Дальность действия передатчика около 100 м.

18
{"b":"187881","o":1}