Характер подобного элемента цепи ОС (обратной связи) — параметрический. Та часть сигнала ЗНГ, которая подается в цепь базы VT1 через фазосдвигающую цепочку R1, С1, С2 — носит компенсационный характер.
Таким образом, с выхода той части принципиальной схемы, которая реализована на транзисторах VT1—VT6, через конденсатор связи С7, стабилизированный по амплитуде сигнал от ЗНГ подается на вход усилителя амплитуды (мощности) выходного сигнала. Он выполнен на транзисторе VT7, нагрузкой которого служит импульсный повышающий трансформатор Тр1.
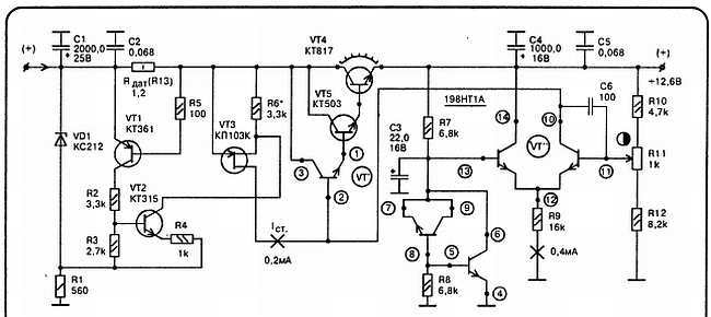
Со вторичной обмотки которого, после выпрямления и фильтрации, положительное напряжение, величина которого составляет около 38 вольт, подается на вход прецизионного стабилизатора напряжения, собранного по компенсационной схеме на транзисторах VT8 и VT9 и микросхеме 198НТ1А.
С целью получения максимально высоких качественных показателей, в данном высокоточном стабилизаторе напряжения, вместо имеющих достаточно высокий уровень шумов стабилитронов, использованы, соответствующим образом включенные, интегральные транзисторы, входящие в состав микросборки. Это позволило также значительно понизить величину сквозного тока через структуру цепочки, выполняющей функции генератора опорного напряжения от значения 5–8 миллиампер (в случае применения обычного стабилитрона) до 1 миллиампера, что в данном конкретном случае является существенным.
Наличие в схеме подстроечного резистора R19 типа СП5-16ВА-0,125 (или подобного, но обязательно «закрытой» конструкции) дает возможность осуществить подстройку величины выходного высокостабилизированного напряжения представленной на рис. 16.4. схемы в пределах от 26 до 34 вольт.
«Спец»: Ну просто как по книге. Молодцом! Продолжай в том же духе. Но помни, что для «большого приемника» узел, включающий R21—R25 — отбрасывается. И заменяется другим!
«Незнайкин»: Я попробую…
И. Амплитудный детектор и усилитель мощности звуковой частоты
Конструктивно, в состав электронных узлов приемника, скомпонованных в единой обечайке, данный узел не входит. И поэтому выполнен на отдельной печатной плате. Это, помимо прочего, дает возможность делать его легкозаменяемым, т. е. сменным. При дальнейшей модификации описываемого радиоприемника, предполагается ввести в состав последнего СИНХРОННЫЙ ДЕТЕКТОР. Поэтому применение той или иной разновидности УМЗЧ, соответствующей различным тенденциям и взглядам, касающимся этого вопроса, присущих различным радиолюбителям-конструкторам, также не может игнорироваться. Поэтому, вместо представленной на рис. 28.9, принципиальной электрической схемы узла УМЗЧ, может быть использована и иная.

В предложенном автором варианте УМЗЧ используется обычный амплитудный диодный детектор с предварительным смещением диода, позволяющий существенно линеаризовать его характеристику. С выхода амплитудного детектора, через конденсатор С4, выделенная низкочастотная составляющая сигнала подается на предварительный усилитель, выполненный на транзисторах VT1 и VT2, охваченных глубокой отрицательной обратной связью. С выхода предварительного усилителя низкой частоты сигнал поступает на двухтактный оконечный каскад, все пять транзисторов которого, а именно, VT3—VT7 охвачены отрицательной обратной связью по постоянному току, что способствует стабилизации режимов работы каскадов УМЗЧ и значительно улучшает линейность.
«Аматор»: Хочу сделать небольшое примечание: в качестве резистора R15 желательно применить СП5-16ВА-0,25 или подобный. Все постоянные резисторы OMЛT-0,25 или С2-23-0,125. Конденсаторы С6 и С9 желательно применить танталовые (тип К52-1). Остальные — К50-35Б. А еще лучше — производства Южной Кореи или Тайваня.
А вот о блоке питания просил бы рассказать Вас, уважаемый Спец.
«Спец»: Ну, что же, не вижу причин для отказа.
К. Схема и описание блока стабилизированных источников питания
Принципиальная электрическая схема блока стабилизированных источников питания предлагаемого для повторения приемника, представлена на рис. 28.10.
Как легко видеть, в одном блоке объединены три автономные стабилизированные источника напряжения: +12,6, -12,6, и +7,5 вольта.
Рассмотрим функционирование этих стабилизированных источников на примере СН (стабилизатора напряжения) на +12,6 вольта. Он представляет собой стабилизированный источник напряжения компенсационного типа с последовательно включенным исполнительным регулирующим устройством, в качестве которого использован составной проходной транзистор (схема Дарлингтона). Проходной транзистор состоит из трех транзисторов, соответственно, VT4, VT5 и интегрального транзистора, входящего в состав транзисторной сборки 198НТ1 А, остальные интегральные транзисторы которой используются в схеме сравнения.
Как известно, схема Дарлингтона обладает очень высоким значением Вст. Величина которого 10000 и более. Таким образом, задаваясь значением максимального тока, отдаваемым СН в нагрузку, равного в нашем случае 0,4 ампера, нетрудно убедиться, что для этого достаточно, чтобы базовый ток интегрального транзистора, входящего в состав составного, был равен, примерно, всего 5 микроамперам!
Особенность работы данного стабилизатора напряжения (СН) заключается в том, что его функционирование проходит по основной формуле
Iст = 0,2 миллиампера.
Ток стока полевого транзистора VT3 является строго фиксированной и стабильной величиной. Во-первых, потому что VT3 и R6 представляют собой СТАБИЛИЗАТОР ТОКА уже по причине самой конфигурации их включения. Во- вторых, значение тока стока равное 0,2 миллиампера, в данном случае выбрано далеко не случайно. Эксперименты показали, что для Р-канального полевого транзистора типа КП103К, именно эта величина тока стока является «магической». То есть лежит в области особой, термостабильной точки проходной характеристики этого транзистора, ток стока в которой НЕ ЯВЛЯЕТСЯ функцией температуры в пределах от -40 до +85 °C! Вот по какой причине применение полевых транзисторов того же типа КП103, но других индексов, крайне нежелательно.
Более того, практика показала, что при построении СН этого типа, желательно иметь уже заранее подобранные пары (транзистор VT3 — резистор R6), поскольку для различных образцов полевого транзистора КП103К (2П103В) значение R6 может варьироваться.
Как легко видеть, базовый ток интегрального транзистора VT1 вызывает значительный коллекторный ток силового регулирующего (проходного) транзистора VT4, через который проходит ВЕСЬ ток, питающий нагрузку СН.
Пусть в силу ряда причин, значение нестабилизированного напряжения на входе СН — повысилось.
Ток стока вышеупомянутого полевого транзистора КП103К остался при этом прежним. Но выходное напряжение СН, в силу роста его входного напряжения, получает тенденцию к возрастанию. Однако, потенциал базы левого по схеме транзистора схемы сравнения (его выводы соответствуют номерам 14, 13 и 12 — см. рис. 28.10) ЖЕСТКО стабилизирован опорным напряжением, в точке 13. И незначительное увеличение коллекторного напряжения этого транзистора — не изменит значения его коллекторного тока. А, следовательно, и значения его эмиттерного тока.
А это значит — и тех 50 % тока, которые приходятся на его долю и вместе с другими 50 %, которые обеспечивает правый по схеме транзистор (его выводы соответствуют номерам 10, 11 и 12) создают на общем для этой пары транзисторов эмиттерном резисторе R9 жестко застабилизированный потенциал UR9. Но если упомянутая выше тенденция к возрастанию выходного напряжения СН не способна изменить потенциал базы ЛЕВОГО по схеме транзистора эмиттерносвязанной пары транзисторов, то как раз о потенциале базы ПРАВОГО транзистора эмиттерносвязанной пары — этого сказать нельзя.