Литмир - Электронная Библиотека
Содержание  
A
A

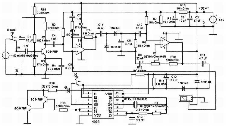
Устройство смонтировано на печатной плате размером 50x88 мм (рис. 119, б). На вход усилителя (выводы (3),(4)) включается пьезоприемник R (RECIEVER — приемник), между выводами (2) и (9), обозначенными на рис. 119, б, как «ВЫХОД», через токоограничивающий резистор R18 = 470 Ом включается светоизлучающий диод (Light Emitting Diode) — LED. Между выводами (7), (8) включается тумблер SPTP, служащий для сброса системы в исходное (сторожевое) состояние после приема сигнала. Потенциометр Р1 служит для регулировки коэффициента усиления принимаемого сигнала, а Р2 — для регулировки рабочей частоты. Питание устройства осуществляется от источника постоянного напряжения 9…12 В, подключаемого к выводам 1, 2 (1 — «плюс», 2 — «земля»).

Радиоэлектроника-с компьютером и паяльником - f.jpg_19
Радиоэлектроника-с компьютером и паяльником - f1.jpg_11

Моделирование работы устройства

Поскольку работа приемника и усилителя сигналов тривиальна, то смоделируем в программе EWB работу двух других основных блоков: генератора и логического устройства.

Модель генератора, в соответствии с принципиальной схемой, соберем из базовых логических элементов NOT, содержащих триггеры Шмитта (рис. 119, в). На приведенной схеме (и далее) сохранены позиционные обозначения моделируемого устройства (см. рис. 119, а).

В качестве пьезопреобразователя Т использована библиотечная модель на частоту 32,768 кГц марки R38 (raltron), выбираемая последовательным нажатием ЛKM на пиктограммы

Радиоэлектроника-с компьютером и паяльником - f.jpg_20
 и
Радиоэлектроника-с компьютером и паяльником - f1.jpg_12
, с последующей буксировкой на рабочее поле и выбором в окне свойств кристалла (рис. 119, г).

Для наблюдения колебаний на выход генератора включен двухканальный осциллоскоп. Лучи разнесены по вертикали: канал А регистрирует постоянную составляющую, а В — переменную. Картина электрических колебаний показана на рис. 119, д для указанного на схеме (рис. 119, в) положения потенциометра Р2 50 %.

Уменьшая это значение нажатием на клавишу R или, напротив, увеличивая нажатием на Shift+R, можно регулировать частоту повторения импульсов в пределах примерно 10…100 кГц.

Реальный излучатель будет возбуждаться подобными импульсами и генерировать в окружающее пространство ультразвук в виде последовательности, состоящей из затухающих колебаний на его собственной частоте. Если частота возбуждения совпадет с собственной частотой, а затухание в системе (включая потери на излучение) будет невелико, то возникнет режим стационарных автоколебаний (наиболее выгодный для излучения).

Для моделирования работы логического блока соберем его модель (рис. 119, е).

Ультразвуковой пучок, попавший на приемник и далее усиленный, формирует высокий уровень на входе 2 элемента N3. В модели это представлено источником Е1, ключом с управляющей клавишей Space и резистором r = 100 кОм. На вход 1 этого же элемента через резистор R12 также подается высокий уровень, а выход с него (при двух высоких уровнях на входе — низкий уровень) через R14 поступает на транзисторную сборку типа Дарлингтона (TR1,TR2) и далее на светодиод LED. При низком уровне сигнала на выводе 3 светодиод не горит. Ключ К должен замыкать контакты (7) и (8), также поддерживая высокий потенциал точки (8) при низком на 3, 5, 6 и, соответственно, высоком на 4 и (7). Для моделирования прерывания ультразвукового пучка, размыкаем ключ Space: светодиод загорится (на схеме рис. 119, е две стрелки вблизи него, имевшие просвет в своих окончаниях, «зачернятся»

Радиоэлектроника-с компьютером и паяльником - f.jpg_22
).

Не забудьте, разумеется, при проведении моделирования нажимать предварительно на виртуальный выключатель О/I, расположенный в верхнем правом углу окна. Однако после возврата ключа Space в этой модели в исходное состояние, светодиод опять гаснет, так как был использован элемент NAND без гистерезиса.

Поэтому соберем последнюю виртуальную модель, воспользовавшись библиотечным компонентом микросхемы 4093, и используем ее и для генератора, и для логического блока, как и предусмотрено в реальном устройстве. Эта модель показана на рис. 119, ж.

Перед проведением эксперимента в окне Analysis Options, для устойчивости счета, изменим две установки: примем в закладке Global RELTOL = 0.1 и в закладке Transient ITL4 = 100. Ключи Space и К — замкнуты, включаем моделирование. Светодиод не горит.

Нажимаем два раза Space (вход в луч и выход из него) — светодиод загорается и продолжает гореть. Система сработала — виртуальный нарушитель пойман, для приведения устройства в исходное состояние надо нажать ключ К и вернуть устройство в исходное состояние. Светодиод погас и система вновь готова к регистрации прерываний луча.

Для тех, кто «поднаторел» в электронике и хотел бы поработать с полной виртуальной моделью, приводим ее возможный вариант (рис. 120). Однако наладка подобных моделей — дело не простое, и лучше вначале отладить отдельные блоки, а затем, воспользовавшись техникой субблоков, собрать из них структурную схему-модель.

Теперь, разобравшись в сути, переходим к сборке и наладке в соответствии с прилагаемым описанием. Общий вид устройства показан на рис. 121. Его следует после настройки заключить в подходящий корпус, позаботившись и об источнике питания.

Радиоэлектроника-с компьютером и паяльником - _120.jpg

Рис. 120. Полная виртуальная модель в EWB ультразвукового барьера

Радиоэлектроника-с компьютером и паяльником - _121.jpg

Рис. 121. Общий вид ультразвукового барьера Мастер КИТ NS167

Располагаем излучатель и приемник вдоль охранной линии, закамуфлировав их под безобидные и малозаметные предметы, а на место светодиода включаем реле с проводами, идущими в пункт наблюдения (или организуем местный радиоканал). Ждем реальных «непрошенных» гостей…

Пусть лучше не приходят — электроника не подведет.

Кыш, комарик!

Ох, лето красное! Любил бы я тебя,

Когда б не зной, да пыль, да комары, да мухи…

A.C. Пушкин

Вряд ли найдется человек (сам Великий Пушкин страдал!), которого бы не донимали комары и другие, подобные им кровососы: их занудное жужжание, особенно по ночам, просто невыносимо, укусы долго чешутся и, вообще! Человек борется с ними, как только может. В дело идут все достижения научно-технического прогресса: химия, свет, электричество, пылесосы, телевизоры, компьютеры, а заодно и все, находящиеся под рукой, предметы обихода…В Интернете можно обнаружить такое число средств, что оно уже сравнивается, с учетом тиражирования, с самим вражеским поголовьем.

Рассмотрим один из вариантов, доступный и интересный для начинающих радиолюбителей: надо все-таки самим попробовать.

Начнем с истории. Видно крепко «достали» комарики и их «братки» американцев во времена боев в джунглях Вьетнама, если специальная группа ученых-энтомологов, вплотную занимаясь этой проблемой, придумала новое «антикомариное» оружие. Янки, истреблявшие вьетнамцев напалмом, решили охранять свой покой…ультразвуком.

Тщательно изучая комариные осыпи, американские ученые обнаружили, что из всех комаров кусаются только беременные самки. «Se la vie» — «Cherchez la femme», то бишь: «Такова жизнь» — «Ищите женщину» — сказали бы остряки-французы.

52
{"b":"563360","o":1}