Литмир - Электронная Библиотека
Содержание  
A
A

Для набора слова надо щелкнуть ЛКМ в соответствующем разряде экранного буфера (заполненного нулями) и набрать с клавиатуры соответствующую цифру 0 или 1, стоящую в данном разряде. Дальше, как при печати таблиц, лучше пользоваться клавиатурой. Все комбинации задаются в шестнадцатеричном коде. Номер редактируемой ячейки показывается в окошке Edit блока Address, при этом верхняя ячейка всегда считается нулевой.

Следующее окошко Current показывает номер текущей ячейки, кодовая комбинация с которой в данный момент поступает на выход генератора. В окошках Initial и Final указываются соответственно номер начальной и конечной ячеек, в которые заносится информация. В схемном компоненте WG (рис. 84, а) этим показаниям соответствуют уровни напряжения на 16 нижних выводах. С этих выводов поразрядные сигналы по подключенным к ним проводам (шине) подаются на соответствующие цифровые узлы.

Для записи нашего сообщения достаточно кодировать единицами и нулями лишь младшие разряды и выходной сигнал также снимать только с самого младшего разряда. Генератор может работать с заданной тактовой частотой при нажатии на кнопку Cycle. Частота следования тактов задается на лицевой панели в окошке Frequency (с учетом единиц измерения Hz, kHz, MHz).

Одно слово вызова CQ, если принять за элементарную посылку один бит (0 или 1) с учетом принятой кодировки букв и интервалов, запишется по ячейкам в младших разрядах следующим образом:

Радиоэлектроника-с компьютером и паяльником - f.jpg_14

Первый 0 к сообщению не относится, оно начинается с трех единиц подряд, соответствующих тире. Финальной ячейкой является 32, что показано цифрой 20 в шестнадцатеричном коде. Частота посылок выбрана 20 Hz (случайное совпадение цифровой записи, не имеющее какого-либо смысла) как обратная величина оговоренной ранее минимальной длительности точки, равной 0,05 с.

В качестве генератора несущей G1 (рис. 84, а) будем использовать источник синусоидального напряжения, сделав в окне его редактирования необходимые установки: амплитуда 0.1 V и частота 135.75 kHz.

Для модуляции несущей телеграфными посылками перемножим оба сигнала. Один подадим на вход X, а другой на вход Y схемного блока Multiplier (умножитель). Последний выбираем по его иконке 

Радиоэлектроника-с компьютером и паяльником - f.jpg_15
в группе функциональных блоков управления — Controls
Радиоэлектроника-с компьютером и паяльником - f1.jpg_9
. На выходе этого «перемножителя» формируется сигнал, пропорциональный произведению сомножителей и коэффициентов, которые поставлены по умолчанию в окне редактирования на рис. 84, в. Включив моделирование и настроив осциллоскоп, получим на его экране графики: луч А — модулирующий сигнал при посылке кода латинской буквы «С»; луч В — радиоимпульсы, соответствующие этой букве. Поскольку период несущих колебаний значительно меньше длительности посылок, то заполнение прямоугольников выглядит сплошным. Если увеличить скорость развертки луча, то можно увидеть синусоидальное заполнение, но тогда потеряется картина модуляции, поскольку эти сигналы «живут» в разных временах.

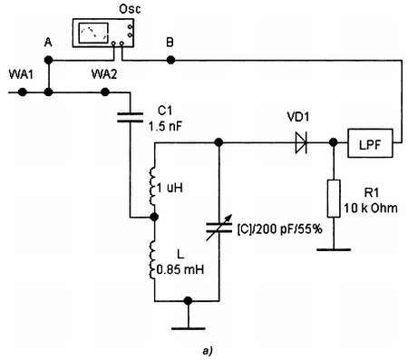
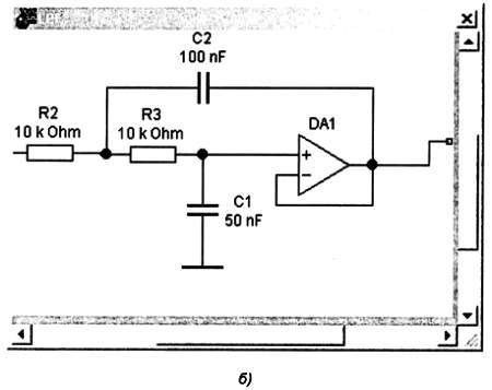
Теперь займемся приемником, схема которого показана на рис. 85, а.

Сигнал с приемной антенны WA2 через конденсатор С1 поступает в селективный LC-контур, настроенный на частоту несущей, и далее на детектор VD1-R1 и фильтр низких частот LPF (Low-Pass Filter). Структура фильтра, представленного в виде субблока, показана на рис. 85, б. Аналогично, в виде субблоков можно представить и приемный контур LC, и детектор Det (рис. 85, в, г). Тогда структурная схема-модель приемника примет вид, показанный на рис. 85, д. Соединив антенные выводы модели передатчика WA1 и приемника WA2 (сам радиоканал здесь не моделируется и принят идеальным), подключив осциллоскоп и включив моделирование, получим картину (рис. 85, е) принимаемых (луч А) и демодулированных колебаний (луч В).

Полученный на выходе приемного устройства сигнал повторяет сигнал телеграфного модулятора. Однако полученный сигнал можно напечатать в виде точек и тире на подвижной ленте, но не прослушать, так как в головных телефонах будет услышан просто треск. Для слухового приема телеграфных сигналов они должны быть «промодулированы» еще и звуковым тоном в передатчике (тональный телеграф), но можно это сделать и в приемнике.

Радиоэлектроника-с компьютером и паяльником - _85.jpg
Радиоэлектроника-с компьютером и паяльником - _851.jpg
Радиоэлектроника-с компьютером и паяльником - _852.jpg
Радиоэлектроника-с компьютером и паяльником - _853.jpg

Рис. 85. Прием телеграфного радиосигнала:

а — схема виртуального приемника; б-г — субблоки ФНЧ, контура и детектора; д — структурная схема приемника; е — осциллограммы сигналов

Добавим в приемный контур ВЧ-сигнал от дополнительного местного генератора (своеобразного гетеродина). Частоту генератора G2 выберем на 500 Гц выше частоты G1 несущей у передатчика, т. е. равной 136,25 кГц, и подключим этот генератор в приемный контур. Полная схема передатчика и приемника показана на рис. 86, а.

Сложение колебаний двух близких частот в приемнике приводит к низкочастотным биениям на разностной частоте, выделяемой детектором и ФНЧ. Это хорошо видно на осциллограмме, показывающей демодуляцию начала передачи «тире» (луч В рис. 86, б).

Отсчет по курсорам дает для десяти периодов 20 мс, что соответствует звуковой частоте 500 Гц. Если теперь к выходу приемника подключить наушники, то в них раздастся настоящее пение морзянки.

Радиоэлектроника-с компьютером и паяльником - _86.jpg
Радиоэлектроника-с компьютером и паяльником - _861.jpg

Рис. 86. Модель передачи и приема телеграфного радиосигнала:

а — структурная схема; б — осциллограммы сигналов

Однако созданный нами приемник является виртуальным, а в моделирующей программе практически отсутствует возможность связи с реальными входами и выходами (ключами и аудиоустройствами). О неприемлемости механической манипуляции с клавиатуры мы уже говорили, а единственное звуковое сопровождение 200 Hz в виде компонента Buzzer (зуммер, пищик) включается в

Радиоэлектроника-с компьютером и паяльником - f.jpg_16
включается виртуальной модели при подаче на него сигналов в виде постоянного напряжения. В принципе его можно подключить в схеме по рис. 85, д, так как звуковая модуляция в нем предусмотрена программно, и ее частота может быть изменена по желанию другой, и тогда в компьютерном динамике раздадутся соответствующие звуки. Однако, замедление процесса моделирования не позволяет насладиться музыкой морзянки и при таком устройстве системы. Не будем об этом особо сожалеть: принцип действия радиотелеграфа показан, а для его реализации есть множество других вариантов. О принципах построения и конструкциях реальной связной аппаратуры см. работы В. Т. Полякова.

Для изучения азбуки Морзе используем набор Мастер КИТ NM5036, предназначенный для начинающих радиолюбителей.

Генератор Морзе из набора Мастер КИТ NM5036

Если вы страшный радиолюбитель или бойскаут, стремящийся получить награду на конкурсах по телеграфированию или радиосвязи, — вам пригодится эта схема, которую легко собрать. Схема не дорогая.

Ньютон С. Брага. «Проекты и эксперименты с КМОП микросхемами»

40
{"b":"563360","o":1}