Литмир - Электронная Библиотека
Содержание  
A
A

В настоящее время радиоаппаратура ретро еще украшает некоторые наши квартиры. Для тех, кто хочет вдохнуть жизнь в свою старую радиоаппаратуру и стать обладателем усилителя звуковой частоты класса Hi-Fi, предназначен данный раздел.

24.5.1. Эксплуатация старых ламповых радиоприемников на рубеже XXI века

Если ламповый радиоприемник не работает по причине вышедших из строя ламп, которые вы не можете найти, то некоторые типы ламп можно заменить другими типами. В любых ламповых приемниках без всякого ухудшения их работы можно некоторые лампы одного типа заменять лампами другого:

6Ф6 = 6Ф6С, 6Г7С = 6Г7, 6К7 = 6К7С = 6К9М, 6SA7 = 6А10, 6С5 = 6J5 = 6Ж5, 6ПЗ = 6Л6 = 6L6 = 6Л6С, 30П1М = 25П1С = 25L6G, СО-242 = СБ-242, 5Ц4 = 5Ц4С = 5Z4 = 5V4G, ВО-116 = ВО-118, ВО-125 = ВО-202, 30Ц6С = 25Z6G = 30Ц1М.

Практически допустима взаимозаменяемость таких ламп:

6Л6 = 6V6 = 6Ф6, 6К7 = 6Ж7, 6Г7 = 6Р7, 6SK7 = 6SL7, 6SQ7 = 6SR7, 6А8 = 6К8, 2Ж2М = 2К2М, 1А1П = 1А2П, 1К1П = 1К2П, 1Б1П = 1Б2П, 2П1П = 2П2П.

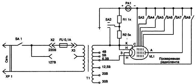
Для ответа на вопрос о работоспособности радиолампы, следует собрать простой тестер по схеме, представленной на рис. 24.14.

Энциклопедия радиолюбителя - _262.jpg

Рис. 24.14. Принципиальная схема тестера для проверки работоспособности радиоламп

Тестер помогает быстро определить эмиссию катода, замыкание между электродами и обрыв выводов от электродов ламп и экрана. Об эмиссионной способности катода лампы судят по показаниям микроамперметра РА1, который включен между катодом и первой сеткой. Микроамперметр работает как милливольтметр и измеряет величину потенциала первой сетки. Величина потенциала колеблется в широких пределах от 10 до 500 мВ и зависит от типа ламп, а также качества их катодов.

Показания прибора РА1 сравнивают с эмиссией заведомо хороших, то есть калибровочных ламп. Для калибровки тестера необходимо использовать возможно большее количество ламп и полученные данные следует занести в таблицу.

При проверке диодов и кенотронов микроамперметр РА1 включают тумблером SA7 между катодом и анодом. Все остальные электроды лампы подключаются тумблерами SA3…SA8. При этом показания прибора РА1 должны возрастать, что свидетельствует об отсутствии междуэлектродных замыканий и обрыва выводов. Тестирование взятых из работающей радиоаппаратуры ламп 6П6С и 5Ц4С дало следующие результаты. Например, при проверке лампы 6П6С прибор АВО-5М (пределы 60 и 300 мкА) показывал ток в цепи первой сетки 50 мкА, при подключении второй сетки — 70 мкА, а при подключении анода 90 мкА. При тестировании кенотрона 5Ц4С, прибор «Школьный АВО-63» в цепи первого анода показывал ток 4,9 мА, а при подключении второго анода — 10 мА. Тестером можно проверить также эмиссию кинескопов и осциллографических трубок.

Для изготовления устройства для проверки ламп необходим понижающий трансформатор мощностью 10…20 Вт, микроамперметр на 50…300 мкА и 8 тумблеров. Трансформатор Т1 может быть самодельным с такими параметрами. Обмотки наматываются на сердечник из пластин ШЛ16 толщиной набора 25 мм. Первичная обмотка I содержит 1100 витков провода ПЭЛ 0,35 плюс 800 витков ПЭЛ 0,27, а вторичная обмотка II — соответственно 48 + 12 + 18 + 78 + 84 + 120 витков ПЭЛ 0,12.

Все детали тестера монтируются на металлическом шасси. Для проверки радиоламп с разными цоколями можно к основной панельке, например с 10 гнездами, сделать переходные цоколи, в которые вставлять лампы с иным типом цоколя. А можно сделать иначе, прямо на шасси установить 12 типов ламповых панелек, которые соединены между собой параллельно.

Настройка собранного тестера заключается в подборе резисторов R1 и R2 при регулировке его по показателям наилучших ламп.

Во многих старых приемниках прием должен вестись на наружную антенну. Установить наружную антенну, особенно в городских условиях, по разным причинам бывает затруднительно. Выйти из этого положения можно, если использовать имеющуюся телевизионную антенну типа волновой канал. В этом случае, от одной антенны будут работать телевизор и радиоприемник. Так как телевизионные и радиовещательные диапазоны значительно отличаются по частоте, можно установить простой разделительный фильтр, состоящий из катушки индуктивности и конденсатора (рис. 24.15).

Энциклопедия радиолюбителя - _263.jpg

Рис. 24.15. Принципиальная схема подключения лампового радиоприемника к телеантенне для приема средних и длинных волн

Реактивное сопротивление XL катушки индуктивности в таком фильтре для устранения короткого замыкания должно быть высоким в телевизионном диапазоне и небольшим на длинноволновом и средневолновом диапазонах. Если, к примеру, использовать катушку с индуктивностью 5,5 мкГн, то XL на частоте 1 МГц можно вычислить по известной формуле

XL = 2πf·L1

В этом случае, реактивное сопротивление составит 34 Ом, в то время как на частоте 50 МГц — 1,7 кОм.

Реактивное сопротивление XL конденсатора фильтра С1 должно быть малым в теледиапазоне в сравнении с входным сопротивлением телевизора и большим на длинноволновом и средневолновом диапазонах для устранения короткого замыкания на входе приемника. В этом случае подойдет конденсатор С1 с емкостью 200 пФ, его реактивное сопротивление Хс на частоте 50 МГц равно 16 Ом, а на частоте 1 МГц— 800 Ом, исходя из известной формулы

Xc = 1/(2πf·C1)

Обычно телевизоры имеют разделительный конденсатор в цепи антенны примерно такой же емкости, поэтому в этом случае дополнительный конденсатор в фильтре можно не устанавливать.

Соединительный кабель, идущий от фильтра к антенному гнезду приемника, должен быть как можно короче, чтобы его емкость не влияла на настройку приемника. Влияние дополнительной входной емкости зависит от типа связи входной цепи приемника с антенной. Катушка индуктивности антенного фильтра может быть самодельной или промышленного изготовления, например, дроссель типа ДМ-0,1 с соответствующей индуктивностью.

24.5.2. УКВ-тюнеры к ламповым радиоприемникам

В ламповом приемнике прошлых лет почти в каждом есть гнезда для подключения звукоснимателя. К этим гнездам можно подключить самодельный УКВ-тюнер на микросхеме, который питается от отдельной батарейки или от блока питания самого радиоприемника. В итоге получается полноценный УКВ приемник с усилителем звуковой частоты класса Hi-Fi.

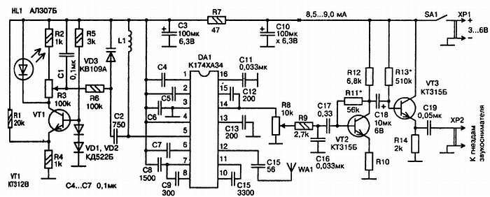
Принципиальная схема УКВ-тюнера с использованием микросхемы приведена на рис. 24.16. Тюнер предназначен для приема УКВ-станций в диапазоне 66…74 МГц, его чувствительность составляет 5 мкВ. Для питания тюнера используется два гальванических элемента типа АЗ16.

Энциклопедия радиолюбителя - _264.jpg

Рис. 24.16. Принципиальная схема УКВ-тюнера к ламповому радиоприемнику

Радиоприемное устройство собрано на микросхеме К174ХА34 и трех транзисторов. На транзисторе VT2 собран предварительный каскад усиления звуковой частоты, а на транзисторе VT3 — эмиттерный повторитель, необходимый для согласования выхода тюнера со входом лампового УЗЧ. Наличие этих двух каскадов способствует также устранению фона, наводок и частотных искажений, которые могут возникнуть при коммутировании низкочастотного сигнала. На транзисторе VT1 собран генератор стабильного тока, поддерживающий значение тока, проходящего через нагрузку HL1, R1, R2 на уровне 0,5 мА. В тюнере используется электронная настройка на станции с помощью варикапа.

64
{"b":"551462","o":1}