Литмир - Электронная Библиотека
Содержание  
A
A

Перспектива применения. Кроме рассмотренного варианта контроля мутности аквариумной воды предложенным способом можно эффективно измерять мутность и оптическую светопроницаемость любых других растворов.

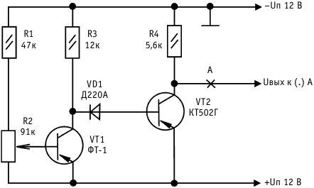
Альтернативный вариант фотоколориметра. Кроме снятия показаний с помощью вольтметра PV1 можно использовать и другие средства параметрической сигнализации, например световую или звуковую индикацию, что расширит возможности устройства. Это несложно осуществить, собрав простую схему фотодатчика, представленную на рисунке 4.4.

Прикладная аквариумистика - i_029.png

Рис. 4.4. Электрическая схема фотодатчика на транзисторах

Фототранзистор VT1 в данной схеме является фотодатчиком, принимающим световой сигнал. К точке А подключают любое устройство звуковой сигнализации (или световой) с соблюдением полярности подключения, например, капсюль со встроенным генератором 34 типа KPI-4332. При чрезмерной мутности контролируемого раствора включится звуковой капсюль. Порог срабатывания устройства теперь устанавливают регулировкой входного делителя напряжения или первого усилительного каскада параметрического сигнализатора.

После такой доработки нет необходимости в проведении постоянных физико-химических опытов, а замутнение воды сверх установленного порога вызовет немедленную сигнализацию (например, звуковую), которую хозяева услышат даже из кухни. В этом направлении остается большой простор для творческой активности радиолюбителей.

Принцип работы устройства. Световой поток от светодиодной лампы HL1 проходит параллельно окну фототранзистора VT1. Регулировка чувствительности устройства осуществляется переменным резистором R2. В нижнем (по схеме) положении движка переменного резистора R2 чувствительность устройства минимальная.

При абсолютно чистой воде фототранзистор VT1 полностью открыт (сопротивление перехода эмиттер-коллектор минимально), соответственно, транзистор VT2 (включенные по схеме усилителя тока) заперт. Когда вода в аквариуме мутнеет, световой поток, приходящий к рабочей поверхности фототранзистора VT1 от светодиодной лампы HL1 сквозь загрязненную естественными отходами воду, пропорционально уменьшается. В зависимости от сопротивления в средней точке делителя напряжения, реализованного с помощью R1 и переменного резистора R2, фототранзистор VT1 находится в открытом, частично открытом или закрытом состоянии. Соответственно состоянию фототранзистора VT1, транзистор VT2 находится в запертом, частично запертом или открытом состоянии. Таким образом, при замутнении воды естественными отложениями световой поток к фототранзистору VT1 уменьшается, он плавно закрывается, через резистор R3 и диод VD1 ток поступает в базу транзистора VT2, он частично приоткрывается (поскольку вода, даже мутная, не может не пропускать свет), и между точкой А и общим проводом присутствует разница потенциалов (тем больше, чем мутнее вода в аквариуме).

К точке А в данной схеме может подключать устройство усиления сигнала на операционном усилителе или иное устройство индикации состояния. Таким устройством может быть даже параметрический сигнализатор или (если требуется большая точность измерения) устройство АЦП или миллиамперметр. Все эти устройства подключаются (с соблюдением полярности) параллельно постоянному резистору R4.

О деталях. Вместо фототранзистора ФТ-1 можно включить зарубежный фототранзистор ОСР-70 без какой-либо переделки схемы. Если такого аналога нет, можно изготовить фототранзистор самому, аккуратно отпилив шляпку обыкновенного полупроводникового транзистора типа МП39-МП42 (или аналогичных). Или, например, заменить VT1 фотодиодом ФД-7 (или аналогичным), включив его в соответствии с полярностью (катод к «+» Uп) вместо перехода эмиттер-коллектор транзистора VT1. При этом вместо ограничительного резистора R3 включают делитель напряжения R1R2.

4.2. Аквариумный таймер

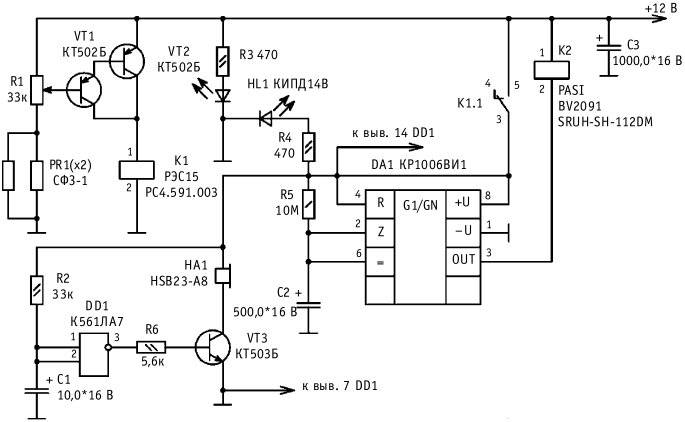
Аквариумный таймер, работающий в режиме циклической генерации, важен аквариумисту как безотказный прибор управления освещением и аэрацией аквариума. Промышленность (в том числе зарубежная) бьет все рекорды по выпуску электронных и электромеханических таймеров, программируемых для выдержки времени в определенные дни и часы недели (и месяца). Конкуренция в области производства таймеров бытового предназначения выросла за пару лет в разы. Одна из схем подобного назначения, воплотившая наиболее простое схемное решение, представлена на рисунке 4.5.

Особенности устройства в полуавтоматическом режиме работы. При наступлении рассвета (включении освещения в комнате, где установлены фотодатчики) электронное устройство издает кратковременный звуковой сигнал и включает лампу аквариумного освещения вместе с компрессором-помпой. Лампа освещения ELI и компрессор остаются включенными в течение почти 4 часов (зависит от номиналов элементов R5C2). По окончании выдержки времени лампа освещения и компрессор отключаются. При новом рассвете (новом включении света в комнате после периода затемнения) цикл работы устройства повторяется – так происходит ежедневно.

В основе устройства таймер на популярной микросхеме КР1006ВИ1. Он собран по классической схеме в режиме автогенерации импульсов большой длительности. На выходе таймера включено электромагнитное реле К2, своими контактами К2.1 оно управляет подачей напряжения на компрессор аквариума и осветительную лампу HL1, Лампа может быть как люминесцентной (с соответствующей схемой управления), так и лампой накаливания с мощностью до 15 Вт. Более высокая мощность не желательна из-за возможности перегрева и оплавления верхней крышки аквариума, в которой установлена лампа освещения HL1. Насос-компрессор – любой промышленный для аквариумов.

Прикладная аквариумистика - i_030.png

Рис. 4.5. Электрическая схема аквариумного таймера с узлом кратковременной звуковой сигнализации

В схему введен узел управления самой микросхемой КР1006ВИ1 в зависимости от внешнего освещения. Это сделано для того, чтобы таймер (лампа освещения аквариума и компрессор) включались только в светлое время суток, а ночью были не активны. Данный фоточувствительный узел собран на однотипных транзисторах VT1, VT2, нагруженных на электромагнитное реле К1. Коммутирующие контакты реле К1.1 подают питание на (или отключают от питания) микросхему DA1. При слабой освещенности однотипных фоторезисторов СФЗ-1 (включенных параллельно и обозначенных единым символом на схеме PR1) транзисторы VT1, VT2 закрыты, соответственно реле К1 обесточено, контакты реле К 1.1 с номерами 3 и 5 (согласно схеме рис. 4.5) разомкнуты, и на автогенератор, собранный на микросхеме DA1 напряжение не поступает. Соответственно, контакты К2.1 разомкнуты, и лампа освещения аквариума EL, а также компрессор обесточены.

Переменный резистор R1 введен в схему для удобства регулировки порога включения транзисторного каскада VT1, VT2. Он (резистор R1) определяет чувствительность данного узла к световому потоку.

Если освещение фоторезисторов достаточно, например днем, сопротивление фоторезисторов PR1 мало, транзисторы VT1, VT2 открыты, реле К1 включено, на микросхему DA1 подано напряжение питания, индикаторный светодиод HL2 (аналогичный по электрическим характеристикам HL1) светится. На узел звуковой индикации подано питание. Микросхема DA1, включенная в режиме отсчета выдержки времени в соответствии с номиналами элементов времязадающей цепи R5C2, начинает отсчет времени. Реле К2 включено, лампа освещения аквариума и компрессор включены.

По окончании выдержки времени, заданной номиналами элементов R5C2 (примерно 240 мин), на выводе 3 микросхемы DA1 появляется высокий уровень напряжения, реле отпускает, и контакты К2.1 размыкаются, лампа освещения гаснет, компрессор выключается.

Теперь следующее включение произойдет после того, как контакты К1.1 разомкнуться (это произойдет при недостаточной освещенности, например, вечером и ночью), а затем снова замкнуться с наступлением нового дня или включением основного света в комнате, где установлены фотодатчики PR1.

15
{"b":"537817","o":1}