Литмир - Электронная Библиотека
Содержание  
A
A
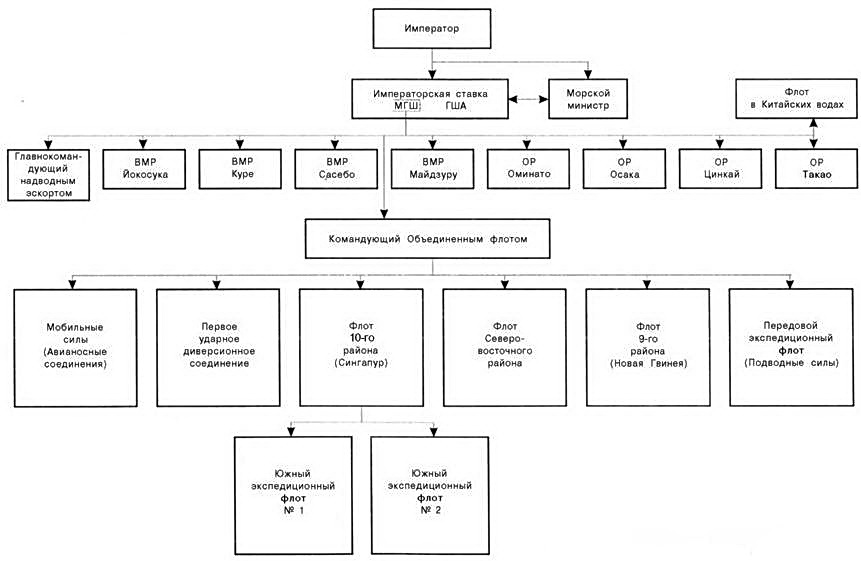
Организация японского флота по состоянию на 2.1945 г.
Боевые корабли японского флота. Линкоры и авианосцы 10.1918 – 8.1945 гг. Справочник - pic_6.jpg

BMP – военно-морской район

OP – охранный район

Исключение составляла программа постройки эскортных кораблей. Подробно о ней будет рассказано в 3-м томе справочника, здесь же заметим, что в 1944 г. заказ на 38 ЭМ типа "АКИЦУКИ" обоих модификаций был аннулирован (последние по вышеуказанному списку) и для их замены планировали построить 40 (по другим данным – 42) ЭМ небольшого водоизмещения, простой конструкции с усиленным противолодочным вооружением. Кроме того, по бюджету на 1943 – 1944 гг. заказали 44 сторожевых корабля (типов "А", "С" и "Д", более подробно см. 3-й том справочника). К постройке ЭМ упрощенной конструкции (миноносцев) удалось приступить лишь в начале 1944 г. Были заложены сразу 18 кораблей: "МАЦУ", "МОМО", "TAKE", "УМЕ", "КУБА", "МАКИ", "КИРИ", "СУГИ", "МОМИ", "ХИНОКИ", "КАСИ", "КАЙЯ", "КАЕДЕ", "САКУРА", "МАРА", "ТЗУБАКИ", "КЕЯАКИ" и "ЯНАГИ". Работы шли довольно быстро и уже к 1.1945 г. они вошли в строй. В 5.1944 г. с целью улучшения технологий проект "МАЦУ" несколько переработали и в 6-7.1944 г. по нему заложили 23 корабля – "ТАСИБАНА", "МИРЕ", "ЦУТА", "ХАГИ", "КАКИ", "СИИ", "НАСИ", "СУМИРЕ", "ЕНОКИ", "КУСУНОКИ", "ОДАКЕ", "ХАЦУЗАКУРА", "КАБА", "ХАЦУУМЕ", "ЯЕЗАКУРА", "ТОЧИ", "ЯДАКЕ", "КАЦУРА", "ВАКАЗАКУРА", "АЗУРА", "САКАКИ", "КУЗУ" и "ХИСИ". В 10.1944 г. планировали заказать еще 57 таких же ЭМ, но когда стало очевидным, что не удастся ввести в строй уже заложенные корабли, от этих планов оказались. Из серии "ТАСИБАНА" флоту сдали 16 кораблей. Характерно, что на постройку "МАЦУ" – 1-го корабля из этой программы, ушло чуть меньше 5 месяцев (с 1.1944 г. по 29.04.1944 г.), "ТАСИБАНА" (головной 2-й серии) – 7 месяцев (с 6.1944 г. по 20.-1.1945 г.), а на "ХАЦУУМЕ" (15-й во 2-й серии) – 11 месяцев (с 7.1944 г. по 18.06.1945 г.). Сходной была ситуация в деле постройки сторожевых кораблей. По бюджету на 1944-1945 гг. их заказали 190 (44 типа "А", 68 типа "С" и 78 типа "Д"), а в период с 4.1945 г. по 8.1945 г. заложили только 25. Однако до конца войны в общей сложности, удалось достроить только 167 (против 263 заказанных в период с 4.1942 г. по 8.1945 г.).

Начиная с 1 – 4.1944 г. усилия японских военных кораблестроителей были сосредоточены на ремонте поврежденных кораблей или их модернизации, постройке торговых судов, ПЛ и достройке АВ, имевших высокую степень готовности. После поражения в Филиппинском море японцы окончательно провалили план войны на Тихом океане и в течении почти 10 месяцев оборона по сути держалась на фанатизме личного состава Армии и Флота. В этот период работы на АВ постепенно сворачивались из-за отсутствия подготовленных авиагрупп, а все усилия и средства были брошены на малые ЭМ и эскортные корабли. Какие либо специальные кораблестроительные программы не разрабатывались. Число и тип закладываемых кораблей определялись исходя из текущих нужд флота и имеемых возможностей.

Помимо кораблей, строившихся по заказу флота, Япония располагала армейскими судами. Формально их можно было не включать в данный справочник, но они представляют интерес с точки зрения боевого использования и конструкции. С другой стороны, экипажи этих кораблей формировались флотом. Они находились в ведении флотских офицеров, руководивших теми или иными операциями. Первым судном заказанным армией, стал турбинный "СИНСУ МАРУ" водоизмещением 12000 т. и скоростью 19 узлов. Оно предназначалось для перевозки войск в северный Китай и несло на себе 20 десантных барж и 20 ГСМ. В 1939 г. и в 1941 г. Армия закупила еще 2 судна "АКИЦУ МАРУ" и "НАГИЦУ МАРУ. При водоизмещении 11800 т. и скорости 20 узлов они имели полетную палубу и брали на борт до 30 легких самолетов. В начале 1945 г. Армии было сдано транспортное судно "КУМАНО МАРУ", также с полетной палубой. Его вооружение состояло из 37 самолетов и 25 десантных барж, которые спускались на воду через кормовые ворота (двери). В ходе войны Армия наладила строительство 3 типов специальных десантных судов, предназначавшихся для действий у побережья, классифицировавшихся как самоходные десантные баржи. Армия также располагала артиллерийскими катерами поддержки десанта и ПЛ-транспортами.

Хронология боевых действий японского флота в 1941-1945 гг.

В ходе "войны за Великую Восточную Азию" перед японским Императорским флотом (ЯИФ) изначально стояли 3 задачи:

– обеспечение захвата богатых сырьем южных районов Тихого океана;

– создание оборонительного периметра;

– уничтожение любых сил, угрожающих оборонительному периметру.

В принципе, вся деятельность флота была призвана обеспечить создание независимой, в экономическом отношении, Японии. Но вскоре, после неожиданных успехов первых операций, было решено временно не создавать оборонительный периметр, а направить все усилия на установление полного господства на Тихом океане.

С этой целью были разработаны следующие наступательные операции:

– захват порта Морсби (на острове Новая Гвинея);

– захват острова Мидуэй;

– вторжение на Западные Алеутские острова;

– захват островов Новая Каледония, Фиджи и Самоа.

После осуществления этих планов, создание нового оборонительного периметра планировалось завершить к 3.1943 г. С целью успешной реализации и для должного их обеспечения были разработаны 4 частные операции:

– воздушный налет на Порт Дарвин;

– воздушный налет на остров Цейлон (рейд Ударного авианосного соединения в Индийский океан);

– воздушный налет на Гавайские острова;

– рейды карликовых ПЛ на Диего-Саурец и Сидней.

По признанию японцев они не смогли правильно оценить свои военные и экономические возможности для ведения длительной войны против такого мощного противника как США. Сам по себе захват южных районов Тихого океана предполагал создание огромного, по своим размерам, оборонительного периметра. Защищать его планировалось путем частных набеговых операций на надводные силы противника. Основой этих операций должен был стать ночной бой японских крейсеров и эсминцев против линейных сил ВМС США. Завершить разгром надлежало АВ и ЛК. Очевидно, что в свете успехов японского флота в кампании 1941 – 1942 гг., представлялось весьма заманчивым усилить оборонительные позиции путем их расширения. Осуществляя эту идею Япония потеряла цвет своего флота, что и предопределило исход войны.

После неудачи у порта Морсби и у острова Мидуэй (в 05-06.1942 г.), японцы вернулись к первоначальным планам ведения войны и сосредоточили свои усилия на укреплении обороны захваченных районов. С этой целью, примерно в 5.1943 г., был разработан план "Z". Его суть сводилась к созданию оборонительного рубежа вдоль линии, соединяющей Алеуты, острова Уэйк, Маршалловы, Гильберта, Науру и архипелаг Бисмарка. При этом противник должен был уничтожаться не артиллерийскими и минно-торпедными кораблями, а совместными действиями базовой и палубной авиации. В случае угрозы со стороны южной части Тихого океана, вступал в действие оперативный план 'Y'. Он, в принципе, повторял план "Z", но линия обороны проходила через Андаманские, Никобарские острова, Суматру, Яву и Тимор.

Перспективы успешной реализации обоих планов были весьма незначительными. Дело в том, что в боях за остров Мидуэй и в районе Соломоновых островов Японский флот понес невосполнимые потери в летном составе палубной авиации и не мог защищать намеченный периметр. В 9.1943 г. линия обороны была оттянута до Курильских, Марианских, Каролинских островов и далее по линии Суматра – Ява – Тимор. Но и этот периметр защитить не представлялось возможным. В результате, в 5.1944 г., план "Z" был аннулирован и заменен планом "А", который предполагал очередное сокращение периметра обороны до Марианских островов, островов Палау, Суматра, Ява, Тимор и западной части Новой Гвинеи. Планом «А» предусматривалось привлечь практически весь флот империи. К началу его реализации японцам не удалось своевременно закончить подготовку палубной авиации. Тем не менее, в 6.1944 г., когда ВМС США предприняли штурм острова Сайпан, план был введен в действие. Как следствие произошло сражение в Филиппинском море в ходе которого Япония лишилась всей своей палубной авиации. Хотя в строю еще оставалось несколько АВ, руководство флота практически отказалось от их использования в предстоящих операциях. Тем не менее, строительство.АВ продолжалось. Главная проблема состояла в том, что пилотов, способных в кратчайшие сроки передать свой опыт ведения боевых действий над морем, у Японии в то время уже не было. И это нашло свое отражение в оперативном плане "Сё" ("Победа"), составленном в 6.1944 г.

11
{"b":"274819","o":1}