Литмир - Электронная Библиотека
Содержание  
A
A

Цепочка: FORWARD

Примечание:  Далее пакет попадает в цепочку FORWARD таблицы mangle, которая должна использоваться только в исключительных случаях, когда необходимо внести некоторые изменения в заголовок пакета между двумя точками принятия решения о маршрутизации.

Шаг: 7

Таблица: Filter

Цепочка: FORWARD

Примечание:  В цепочку FORWARD попадают только те пакеты, которые идут на другой хост Вся фильтрация транзитного трафика должна выполняться здесь. Не забывайте, что через эту цепочку проходит траффик в обоих направлениях, обязательно учитывайте это обстоятельство при написании правил фильтрации.

Шаг: 8

Таблица: mangle

Цепочка: POSTROUTING

Примечание:  Эта цепочка предназначена для внесения изменений в заголовок пакета уже после того как принято последнее решение о маршрутизации.

Шаг: 9

Таблица: nat

Цепочка: POSTROUTING

Примечание:  Эта цепочка предназначена в первую очередь для Source Network Address Translation. Не используйте ее для фильтрации без особой на то необходимости. Здесь же выполняется и маскарадинг (Masquerading).

Шаг: 10

Таблица:

Цепочка: -

Примечание:  Выходной сетевой интерфейс (например, eth1).

Шаг: 11

Таблица:

Цепочка: -

Примечание:  Кабель (пусть будет LAN).

Как вы можете видеть, пакет проходит несколько этапов, прежде чем он будет передан далее. На каждом из них пакет может быть остановлен, будь то цепочка iptables или что либо еще, но нас главным образом интересует iptables. Заметьте, что нет каких либо цепочек, специфичных для отдельных интерфейсов или чего либо подобного. Цепочку FORWARD проходят ВСЕ пакеты, которые движутся через наш брандмауэр/ роутер. Не используйте цепочку INPUT для фильтрации транзитных пакетов, они туда просто не попадают! Через эту цепочку движутся только те пакеты, которые предназначены данному хосту!

А теперь рассмотрим порядок движения пакета, предназначенного локальному процессу/приложению:

Таблица 3-2. Для локального приложения

(Шаг – Таблица – Цепочка – Примечание)

Шаг: 1

Таблица:

Цепочка: -

Примечание: Кабель (т.е. Интернет)

Шаг:

Таблица:

Цепочка: -

Примечание: Входной сетевой интерфейс (например, eth0)

Шаг: 3

Таблица: mangle

Цепочка: PREROUTING

Примечание: Обычно используется для внесения изменений в заголовок пакета, например для установки битов TOS и пр.

Шаг: 4

Таблица: nat

Цепочка: PREROUTING

Примечание: Преобразование адресов (Destination Network Address Translation). Фильтрация пакетов здесь допускается только в исключительных случаях.

Шаг:

Таблица:

Цепочка: -

Примечание: Принятие решения о маршрутизации.

Шаг: 6

Таблица: mangle

Цепочка: INPUT

Примечание: Пакет попадает в цепочку INPUT таблицы mangle. Здесь внесятся изменения в заголовок пакета перед тем как он будет передан локальному приложению.

Шаг: 7

Таблица: filter

Цепочка: INPUT

Примечание: Здесь производится фильтрация входящего трафика. Помните, что все входящие пакеты, адресованные нам, проходят через эту цепочку, независимо от того с какого интерфейса они поступили.

Шаг: 8

Таблица:

Цепочка: -

Примечание:  Локальный процесс/приложение (т.е., программа-сервер или программа-клиент)

Важно помнить, что на этот раз пакеты идут через цепочку INPUT, а не через FORWARD.

И в заключение мы рассмотрим порядок движения пакетов, созданных локальными процессами.

Таблица 3-3. От локальных процессов

(Шаг – Таблица – Цепочка – Примечание)

Шаг:

Таблица:

Цепочка: -

Примечание:  Локальный процесс (т.е., программа-сервер или программа-клиент).

Шаг: 2

Таблица:

Цепочка: -

Примечание:  Принятие решения о маршрутизации. Здесь решается куда пойдет пакет дальше – на какой адрес, через какой сетевой интерфейс и пр.

Шаг: 3

Таблица: mangle

Цепочка: OUTPUT

Примечание:  Здесь производится внесение изменений в заголовок пакета. Выполнение фильтрации в этой цепочке может иметь негативные последствия.

Шаг: 4

Таблица: nat

Цепочка: OUTPUT

Примечание:  Эта цепочка используется для трансляции сетевых адресов (NAT) в пакетах, исходящих от локальных процессов брандмауэра.

Шаг: 5

Таблица: Filter

Цепочка: OUTPUT

Примечание:  Здесь фильтруется исходящий траффик.

Шаг: 6

Таблица: mangle

Цепочка: POSTROUTING

Примечание:  Цепочка POSTROUTING таблицы mangle в основном используется для правил, которые должны вносить изменения в заголовок пакета перед тем, как он покинет брандмауэр, но уже после принятия решения о маршрутизации. В эту цепочку попадают все пакеты, как транзитные, так и созданные локальными процессами брандмауэра.

Шаг: 7

Таблица: nat

Цепочка: POSTROUTING

Примечание:  Здесь выполняется Source Network Address Translation. Не следует в этой цепочке производить фильтрацию пакетов во избежание нежелательных побочных эффектов. Однако и здесь можно останавливать пакеты, применяя политику по-умолчанию DROP.

Шаг:

Таблица: -

Цепочка: -

Примечание:  Сетевой интерфейс (например, eth0)

Шаг: 9

Таблица: -

Цепочка: -

Примечание:  Кабель (т.е., Internet)

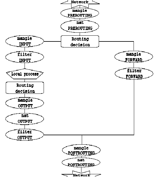
Теперь мы знаем, что есть три различных варианта прохождения пакетов. Рисунок ниже более наглядно демонстрирует это:

Iptables Tutorial 1.1.19 - tables_traverse.png

Этот рисунок дает довольно ясное представление о порядке прохождения пакетов через различные цепочки. В первой точке принятия решения о маршрутизации (routing decision) все пакеты, предназначенные данному хосту направляются в цепочку INPUT, остальные – в цепочку FORWARD.

Обратите внимание также на тот факт, что пакеты, с адресом назначения на брандмауэр, могут претерпеть изменение сетевого адреса назначения (DNAT) в цепочке PREROUTING таблицы nat и соответственно дальнейшая маршрутизация в первой точке будет выполняться в зависимости от произведенных изменений. Запомните – все пакеты проходят через таблицы и цепочки по тому или иному маршруту. Даже если выполняется DNAT в ту же сеть, откуда пакет пришел, то он все равно продолжит движение по цепочкам.

5
{"b":"85734","o":1}