Литмир - Электронная Библиотека

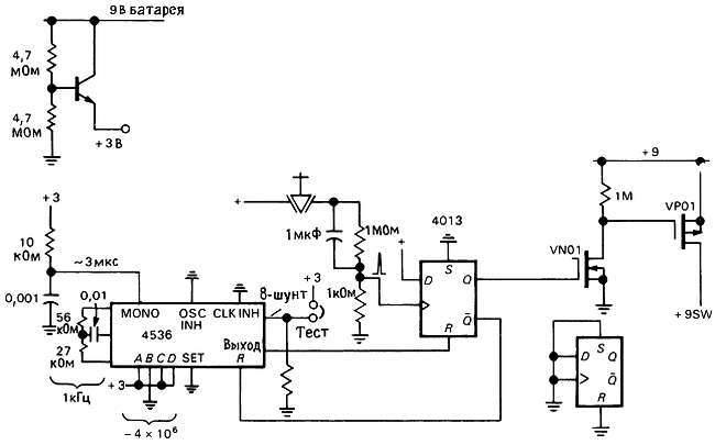
9. Блокировка источника питания по превышению лимита времени. Вы можете сэкономить много мощности, если позаботитесь о том, чтобы прибор выключался, когда его никто не использует. На рис. 14.40 показана простая КМОП-схема блокировки по превышению лимита времени, которая отключает коммутируемый источник питания с напряжением +9 В через час после включения прибора.

Искусство схемотехники. Том 3 (Изд.4-е) - _216.jpg

Рис. 14.40. «Выключение источника питания через час».

Вы должны были бы предусмотреть это в переносном приборе (например, универсальном измерительном приборе). Он использует схему 4536-генератор/делитель/одновибратор для сброса триггера, который управляет источником питания прибора. Схема работает при напряжении +3 В, с тем чтобы поддерживать потребление тока на уровне ниже 5 мкА. Использование выхода одновибратора предотвращает логические гонки (фронтов сигнала) и импульсы, а цепь «8-шунтирование» используется для тестирования схемы с помощью укорачивания этой задержки до 15 с. КМОП-ключи при низком токе покоя обеспечивают легкое сопряжение с источником питания.

Патологии КМОП-технологии и виды отказов. КМОП-схемы странно ведут себя в некоторых обстоятельствах, они могут отказывать самыми сверхестественными способами. Один из видов отказа — это катастрофическое увеличение их мощности рассеяния. Далее дается их краткое изложение.

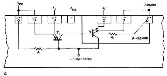
1. Тиристорный ключевой режим с фиксацией состояния. Это главная угроза для маломощного режима работы. Кремниевая подложка образует диодные переходы с элементами КМОП-схемы, образуя паразитную схему тиристорного типа (рис. 14.41), которая может включиться в тяжелых условиях. Она потребляет ток, как правило, 20-200 мА (большее значение для более новых КМОП-семейств) через входные (или выходные) диоды защиты (рис. 3.50), что обеспечивает включение паразитного тиристора.

Искусство схемотехники. Том 3 (Изд.4-е) - _217.jpg

Рис. 14.41. Паразитный 4-слойный однооперационный тринистор, образующийся в КМОП интегральных схемах.

(Из. Арр. Note 339. National Semiconductor Corp.)

Раз он остается в тяжелых условиях по электропроводности цепи питания, с напряжением приблизительно 1 В (от источника питания на землю), то это часто приводит к разрушению самой ИС (или даже источника питания). Для предотвращения этого тиристорного ключевого режима с фиксацией состояния, спроектируйте ваши схемы с последовательными входными токоограничивающими резисторами, которые устанавливаются в таких местах, как внешние входы, входы, которые могут быть перегружены, выходы, с которых сигналы выходят за пределы платы или в другие части схемы, питание которых производится от отдельных источников. Неблагоприятные условия по нагрузкам, которые могут возбуждать токи в КМОП выходных цепях, являются потенциальными причинами ключевого режима. Например, использование токового выхода КМОП цифро-аналогового преобразователя (работающего от напряжения +5 В и земли) для запитывания контакта суммирования ОУ (питание которого осуществляется от биполярного источника) кажется достаточно «разумным» решением; но при включении питания вы можете получить мгновенный ток, втекающий в этот вход ОУ, что переводит ЦАП в ключевой режим. Решением здесь может быть добавление диода Шоттки, подключенного на землю. (Новейшие цифро-аналоговые преобразователи спроектированы с соответствующей защитой; поищите в их описаниях фразу типа «защита Шоттки не требуется».) Другое место, где можно наткнуться на ключевой режим с фиксацией состояния, это при переключении больших индуктивных нагрузок с помощью мощных полевых транзисторов с МОП-структурой, чьи большие емкости обратной связи приводят к появлению высоких динамических токов на вентиле — формирователе (т. е. КМОП логическом выходе) в течение переходных процессов. См. ниже разд. «Сигнальная связь», где описан другой сценарий возникновения ключевого режима с фиксацией состояния.

Очень просто получить ключевой режим с фиксацией состояния и при подсоединении печатной платы к находящемуся под питанием разъему, поскольку сигнальная шина может подключиться раньше шины источника питания. (Для схем любого вида это плохая привычка подсоединять или отсоединять платы или модули при включенном питании.) При проектировании на КМОП-приборах стоит изучить официальные технические руководства, где описан этот ключевой режим с фиксацией состояния. В более новых типах КМОП-схем с поликремниевым затвором применены очень эффективные схемы защиты и некоторые фирмы-изготовители (например, National) утверждают, что их серии НС/НСТ или AC/ACT не могут быть переведены в ключевой режим с фиксацией состояния.

2. Сигнальная связь. Вследствие своих высоких полных сопротивлений КМОП-схемы склонны к емкостной связи соседних сигналов с крутыми фронтами, что приводит к выбросам в логическом сигнале. Например, привязки к верхнему и нижнему уровням с высоким полным сопротивлением допускают связь выбросов через емкость монтажа с ближайшими шинами, по которым проходят сигналы с крутыми фронтами; для борьбы с этим эффектом используйте небольшой (0,001 мкФ) шунтирующий конденсатор. Как правило, подходящий к панелям монтаж может привести к неисправности из-за этого механизма. Относительно высокая емкость может даже привести к связи с выходной шиной в особенности у КМОП-серий 4000В/74С, работающих при напряжении питания 5 В. В крайних случаях (например, переключение высоких напряжений с помощью реле в том же самом жгуте, где и логические уровни) связь может быть достаточной для вызывания тиристорного ключевого режима с фиксацией состояния.

3. Фазовый сдвиг тактовых импульсов. Как мы уже упомянули в гл. 9, относительно высокое значение Zвых КМОП-серий 4000В/74С может привести к неисправностям в синхронных системах в особенности, если шина тактовой синхронизации имеет тяжелую емкостную нагрузку, что приводит к задержке сигналов тактовой синхронизации относительно сигналов данных. Относительно большой разброс логических порогов КМОП-схем только отягощает эту ситуацию. В системах с нестабилизированным батарейным питанием важно проверить надежность функционирования схемы во всем диапазоне напряжения источника питания. Это неожиданно, но ситуация имеет тенденцию к ухудшению при более высоком напряжении UCC, когда задержки сигналов данных и времена переходных процессов становятся короче. Это один из аргументов для применения стабилизированных источников питания в питаемых от батареи КМОП-системах.

4. Виды отказов. Неисправность на входе может вызвать входной ток утечки (или короткое замыкание) на UИИ или на UCC. Повреждение выходного каскада часто является причиной существенного тока покоя. Это может привести к холостому ходу одного из формирователей, так что он не может быть ни источником, ни потребителем тока. В такой ситуации может быть ток покоя только в одном состоянии. Токочувствительные резисторы в цепях UCC, как это рекомендовано выше, облегчат задачу «выследить» и «поймать» эти неисправности. При использовании этого метода отметим, что легко быть одураченным, поскольку симптомом поврежденного входа может быть ненулевой ток покоя в здоровом кристалле, который работает на поврежденный.

Поврежденный КМОП-кристалл может работать только при очень низких скоростях (повреждение формирователя) или только на очень высоких частотах (повреждение входного каскада, отсутствие связи по постоянному току, емкостная связь). Аналогичный симптом может иметь место, если вы забыли подключить входной контакт: сама схема может «работать» на высоких скоростях благодаря емкостной связи фронтов (рис. 14.42). Привязка к нижнему уровню будет выявлять эту проблему, предотвращая флуктуации входного потенциала к порогу срабатывания. Как было показано в разд. 8.35, забывчивость подключения напряжения U приводит к сверхестественным симптомам, поскольку кристаллы могут получать питание через свои логические входы (через входные диоды защиты); хотя это питание пропадает, если все входы одновременно перевести в НИЗКОЕ состояние.

82
{"b":"555629","o":1}