Литмир - Электронная Библиотека

Аналогично короткие линии передач («отрезки») можно использовать для «настройки» несогласованной нагрузки, располагая «отрезки» поперек или последовательно по отношению к несогласованной линии, точно подбирая при этом длину отрезка, тип его окончания (замкнутый или разомкнутый) и его положение непосредственно вдоль несогласованной линии. В этом случае отрезки работают фактически как схемные элементы, а не как линии передач. При очень коротких волнах использование секций линий передач в качестве элементов схемы — обычное явление (рис. 13.21).

Искусство схемотехники. Том 3 (Изд.4-е) - _106.jpg

Рис. 13.21. а — четвертьволновая согласующая секция; б — согласующие отрезки.

Секции линии передач (или трансформатор из нескольких соединенных между собой обмоток) можно использовать для построения "baluns"-устройств, согласующих несбалансированную линию (коаксиальную) со сбалансированной нагрузкой (например, антенной). Есть простые конфигурации, которые создают согласование одновременно с фиксированным преобразованием импеданса (обычно 1:1 или 4:1). Вероятно, самыми удачными схемными элементами, построенными из линий, являются широкополосные преобразователи. Эти устройства представляют собой либо просто несколько витков миниатюрного коаксиального кабеля, либо это пара скрученных проводов, намотанная на ферритовый стержень с соответствующими соединениями. В них отсутствуют высокочастотные ограничения, присущие обычным трансформаторам (вызываемые резонансным сочетанием паразитной емкости и индуктивности обмотки), так как катушка устроена таким образом, что емкость и индуктивность обмотки образуют линию передач, свободную от резонансов. Они могут обеспечивать различные коэффициенты преобразования полного сопротивления с поражающими широкополосными характеристиками (например, от 0,1 до 500 МГц потери составляют меньше 1 дБ) — свойство, не присущее преобразователям, сконструированным на основе простой катушки с индуктивной связью.

Преобразователи на отрезках линий в виде модулей выпускаются Vari-L Co., Mini-Circuits Laboratory и многими другими изготовителями. На рис. 13.22 показано несколько примеров преобразователей и трансформаторов, используемых в линиях.

Искусство схемотехники. Том 3 (Изд.4-е) - _107.jpg

Рис. 13.22. Трансформаторы на линиях передач. а — резонансный волновод; б — резонансная петля; в — трансформатор.

13.11. Резонансные усилители

В высокочастотных схемах, предназначенных для связи или других применений, где рабочая частота ограничена узкой областью, принято использовать настроенные LC-цепи в качестве нагрузки коллектора или стока. Это дает несколько преимуществ: а) большее усиление в одном каскаде, поскольку нагрузка представляет собой высокое полное сопротивление на частоте сигнала (КU = gmZн) и в то же время допускается произвольный ток покоя; б) исключаются нежелательные эффекты емкостной нагрузки, так как контур LC «встраивает» любую емкость, — она становится частью настраиваемой емкости схемы; в) упрощается межкаскадная связь, поскольку от LC-цепи можно делать ответвления или организовывать трансформаторную связь и даже строить резонансные согласованные цепи, как, например, П-образные четырехполюсные фильтры, чтобы получить любое желаемое согласование сопротивлений; г) благодаря частотной селективности настраиваемого контура отсутствуют шумы и сигналы с частотами, не входящими в полосу.

Примеры настраиваемых схем ВЧ. При обсуждении схем связи мы рассмотрим

резонансный ВЧ-усилитель в его «естественном окружении». Здесь же мы просто приведем несколько примеров применения настраиваемых контуров в генераторах и усилителях. На рис. 13.23 изображена схема классического резонансного усилителя.

Искусство схемотехники. Том 3 (Изд.4-е) - _108.jpg

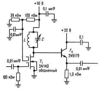
Рис. 13.23. Резонансный усилитель (каскодный) на полевом МОП-транзисторе с двумя затворами.

Полевой транзистор с двумя затворами обедненного типа позволяет избавиться от эффекта Миллера благодаря использованию нижнего затвора в качестве входного. Когда нижний затвор заземлен по постоянному току, через каскад идет ток Ico. Параллельный LC-контур настраивается на центральную частоту усиления, причем выход отделен от нагрузки с помощью повторителя на Т2. Поскольку на стоке +10 В, выходной повторитель требует большего коллекторного напряжения. Этот тип схемы имеет очень большое усиление в резонансе, ограничиваемое добротностью Q LC-контура и нагрузкой в виде повторителя.

В схеме, приведенной на рис. 13.24, частота генератора устанавливается с помощью тщательно сконструированного перестраиваемого LC-контура.

Искусство схемотехники. Том 3 (Изд.4-е) - _109.jpg

Рис. 13.24. LC-генератор на полевом транзисторе с p-n-переходом.

Эта схема ГПЧ (генератора переменной частоты) применяется в качестве настроечного элемента в некоторых передатчиках и приемниках, а также как источник радиочастотных сигналов изменяемой частоты. В этом генераторе ПТ с p-n-переходом обеспечивает необходимое усиление мощности благодаря положительной обратной связи от истока через L1. L1 имеет несколько меньшее число витков во вторичной обмотке, обеспечивая усиление по напряжению и, следовательно, генерацию. Добавив варикапный диод, который работает как конденсатор с управляемой напряжением емкостью (см. рис. 5.44), вы можете создать такой генератор перестраиваемой частоты. Отметим, что использование на выводах источника питания проходного конденсатора и развязывающего ВЧ-дросселя практикуется почти во всех радиочастотных схемах.

На рис. 13.25 приведена схема усилительного каскада на 200 МГц на транзисторе с общим эмиттером.

Искусство схемотехники. Том 3 (Изд.4-е) - _110.jpg

Рис. 13.25. Резонансный ВЧ-усилитель на 200 МГц с нейтрализацией. L1 — 3 витка на каркасе № 18; внутренний диаметр 6 мм; длина 5 мм; L2 — 5 1/2 витка на каркасе № 16; внутренний диаметр 8 мм, длина 12 мм.

В этой схеме осуществлена нейтрализация проходной емкости путем задания на вход тока противоположной фазы, компенсирующего ток емкостной связи, протекающий с выхода на вход. Снейтр — нейтрализующий конденсатор, подключенный к части коллекторной обмотки, в которой фаза противоположна по отношению к коллекторному напряжению. В этой схеме согласование выходного импеданса с линией также осуществляется автотрансформаторным отводом от коллекторного LC-контура, что является простым, но грубым методом.

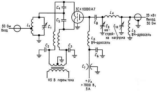
Последняя схема (рис. 13.26) представляет собой ВЧ-усилитель на 25 кВт, в котором используется триод с нулевым смещением на заземленной сетке.

Искусство схемотехники. Том 3 (Изд.4-е) - _111.jpg

Рис. 13.26. Мощный ВЧ-усилитель (25 кВт на выходе) на триоде с заземленной сеткой.

До сих пор в высокомощных радиочастотных усилителях используются вакуумные лампы, так как полупроводниковые приборы не обладают необходимыми характеристиками (например, триод 8973 имеет выходную мощность 1,5 МВт при 50 МГц!). Конфигурация с заземленной сеткой не требует компенсации. Выходная цепь представляет собой известный П-образный четырехполюсник, подключенный через блокирующий конденсатор С8, С9, L4 и С10 образуют четырехполюсник, причем их значения определяются желаемой резонансной частотой, необходимой трансформацией полного сопротивления и добротностью Q нагрузки (Q, или добротность, является мерой остроты резонанса, см. разд. 1.22). ВЧ-дроссель в анодной цепи используется для задания анодного напряжения в соответствии с амплитудой сигнала на рабочей частоте.

48
{"b":"555629","o":1}