Литмир - Электронная Библиотека

В этом разделе мы в два этапа расскажем все об импульсных источниках питания. Сначала мы опишем базовый импульсный стабилизатор, работающий от традиционного нестабилизированного источника постоянного тока. Существуют три схемы, используемые для а) понижения (выходное напряжение меньше входного), б) повышения (выходное напряжение больше входного) и инвертирования (полярность выходного напряжения противоположна полярности входного) напряжения. Затем мы сделаем радикальный шаг — опишем «еретические» (и наиболее широко используемые) схемы, работающие прямо от шины питания с выпрямленным напряжением без изолирующего трансформатора. Оба вида источников питания сейчас широко используются, поэтому наш подход достаточно практичен (правда, не совсем педагогичен). В заключение мы дадим массу советов: когда использовать «импульсники», когда следует избегать их; когда проектировать свои собственные и когда покупать их. Короче говоря, мы постараемся развеять все ваши сомнения.

Понижающий стабилизатор. На рис. 6.40 показана основная понижающая импульсная схема; обратная связь для простоты не показана.

Искусство схемотехники. Том 1 (Изд.4-е) - _597.jpg

Рис. 6.40. Понижающий импульсный источник питания.

Если МОП-ключ замкнут, то к индуктивности прикладывается напряжение Uвых—Uвх, которое вызывает появление линейно увеличивающегося тока (вспомним dI/dt = U/L) в индуктивности. (Этот ток течет, конечно, к нагрузке и конденсатору). Когда ключ открывается, ток индуктивности продолжает протекать в том же направлении (вспомните, что индуктивности не могут сразу же изменить свой ток, как это следует из последнего уравнения) теперь уже через ограничивающий диод. Выходной конденсатор работает как энергетический «маховик», сглаживая неизбежно возникающие пилообразные пульсации (чем больше емкость конденсатора, тем меньше пульсации). Ток индуктивности выделяет на ней напряжение Uвых—0,6U, при этом ток начинает линейно убывать. Соответствующие формы тока и напряжения показаны на рис. 6.41.

Искусство схемотехники. Том 1 (Изд.4-е) - _598.jpg

Рис. 6.41.

Для того чтобы завершить схему и придать ей вид стабилизатора, вы должны, конечно, добавить обратную связь, которая будет управлять либо длительностью импульсов (при постоянной частоте повторения), либо частотой повторения (при постоянной длительности импульсов) по выходу усилителя ошибки, сравнивающего выходное напряжение с эталонным.

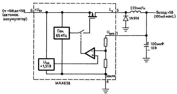
На рис. 6.42 показан слаботочный стабилизатор +5 В на базе схемы МАХ638 фирмы Maxim. Этот превосходный кристалл предлагает вам на выбор либо фиксированный выход +5 В (без внешнего делителя), либо регулируемый положительный выход с внешним резистивным делителем. Почти все компоненты стабилизатора умещаются в традиционном корпусе мини-DIP. Генератор в МАХ638 работает на постоянной частоте 65 кГц, причем усилитель ошибки либо подключает, либо отключает импульсы управления затвором в соответствии с выходным напряжением. КПД схемы составляет примерно 85 % и почти не зависит от входного напряжения. Сравните это с линейными стабилизаторами, решив следующие задачи.

Искусство схемотехники. Том 1 (Изд.4-е) - _599.jpg

Рис. 6.42. Маломощный импульсный стабилизатор на +5 В.

Упражнение 6.8. Каков максимальный теоретический КПД линейного (последовательного проходного) стабилизатора при использовании его для генерации стабилизированного напряжения +5 В по нестабилизированному входу +12 В?

Упражнение 6.9. Что можно сказать об отношении выходного тока к входному для понижающего импульсного стабилизатора с высоким КПД? Каково это отношение токов для линейного стабилизатора?

Повышающий стабилизатор; инвертирующий стабилизатор. За исключением высокого КПД понижающий импульсный стабилизатор, рассмотренный в предыдущем параграфе, не имеет существенных преимуществ (только существенные недостатки — число компонент, шум переключения) перед линейным стабилизатором. Однако импульсные источники становятся по-настоящему весьма притягательными, когда необходимо, чтобы выходное напряжение было больше входного нестабилизированного или когда полярность выходного напряжения должна быть обратной полярности входного нестабилизированного. На рис. 6.43 показаны основные схемы повышения (или «подъема») и инвертирования напряжения.

Искусство схемотехники. Том 1 (Изд.4-е) - _600.jpg

Рис. 6.43. Две схемы переключающего элемента: а — повышающая; б — инвертирующая.

Повышающую схему мы уже показывали на рис. 6.39, а для сравнения с линейным стабилизатором. Когда ключ замкнут (точка x вблизи земли), ток в индуктивности возрастает; когда ключ разомкнут, напряжение в точке x быстро возрастает, поскольку индуктивность пытается сохранить величину тока. Диод открывается и индуктивность «накачивает» ток в конденсатор. Выходное напряжение может быть много больше входного.

Упражнение 6.10. Изобразите формы колебаний для повышающего «импульсника», показав напряжение в точке х, ток в индуктивности и выходное напряжение.

Упражнение 6.11. Почему повышающую схему нельзя использовать как понижающий стабилизатор?

Инвертирующая схема показана на рис. 6.43, б. Когда ключ замкнут, от точки x к земле протекает линейно возрастающий ток. Для того чтобы сохранить ток при размыкании ключа, индуктивность «тянет» точку в отрицательную область настолько, насколько это необходимо для сохранения тока. Однако ток теперь втекает в индуктивность через сглаживающий конденсатор. Выход, таким образом, будет отрицательным, а его среднее значение будет больше или меньше величины входного напряжения (что определяется обратной связью); другими словами, инвертирующий стабилизатор может быть как повышающим, так и понижающим.

Упражнение 6.12. Изобразите формы колебаний для инвертирующего импульсного источника, показав напряжение в точке х, ток в индуктивности и выходное напряжение.

На рис. 6.44 показано, каким образом можно использовать маломощные импульсные стабилизаторы для получения напряжений +15 В от одного автомобильного аккумулятора +12 В; с линейными стабилизаторами такой прием не пройдет. Здесь мы вновь использовали маломощную ИС с фиксированным выходом фирмы Maxim, в данном случае повышающий стабилизатор МАХ633 и инвертирующий стабилизатор МАХ637.

Искусство схемотехники. Том 1 (Изд.4-е) - _601.jpg

Рис. 6.44. Двухполярный импульсный источник питания.

Показанные на рисунке внешние компоненты были выбраны в соответствии со спецификациями изготовителя. Они не очень критичны, но, как это всегда бывает в электронных схемах, существуют компромиссы. Например, чем больше величина индуктивности, тем меньше пиковые токи и выше КПД, но за счет максимально допустимого выходного тока. До тех пор пока входное напряжение не превышает выходное, схема менее чувствительна к входному напряжению; она будет работать и при +2 В, но максимальный выходной ток существенно понизится.

Перед тем, как оставить тему инвертирующих и повышающих стабилизаторов, мы хотели бы заметить, что существует и другой путь для достижения тех же самых целей, а именно, «переключаемые конденсаторы». Основная идея заключается в том, чтобы использовать МОП-ключи для заряда конденсатора от входа постоянного тока и затем за счет изменения состояния ключей подключения заряженного конденсатора последовательно к другому конденсатору (повышение напряжения) или обратной полярностью к выходу (инвертирование).

134
{"b":"555626","o":1}