Литмир - Электронная Библиотека

Лжедмитрий I

(?—1606), царь Всея Руси в 1605—1606 гг. Происхождение доподлинно неизвестно. Выдавал себя за царевича Димитрия, младшего сына Ивана Грозного. Пришел к власти в результате вооруженного мятежа, организованного рядом польских и литовских магнатов и под держанного донскими и запорожскими казаками, жителями южных областей России и частью русского правящего сословия. Погиб в результате переворота, организованного князем Василием Ивановичем Шуйским. Реконструкция. Царевич Димитрий, сын Ивана Ивановича, см. выше

Григорий

Отрепьев

(?—1606), в миру Георгий (Юрий), сын галичского (коломенского) служивого человека (стрелецкого сотника) Богдана Отрепьева, дворовый Романовых и Черкасских, после опалы этих родов в 1601 г. постригся в монахи, был дьяконом Чудова монастыря в Кремле, в 1602 г. бежал из монастыря. Согласно официальной версии, еще годуновских времен, именно Отрепьев являлся Лжедмитрием.

Царь Дмитрий - самозванец  - _350.jpg

Царь Дмитрий самозванец?

Царь Дмитрий - самозванец  - _351.jpg

Царь Дмитрий - самозванец  - _352.jpg

Персонаж

Краткая биография

Григорий

Отрепьев

Комментарии.

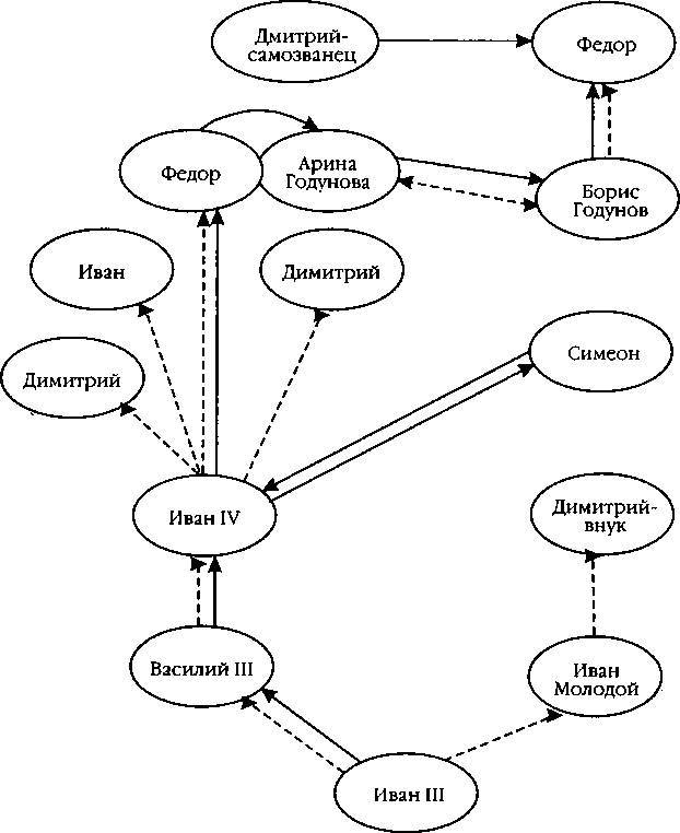
Происхождение Григория Отрепьева и его образование (отсутствие такового) не могут объяснить ни его феерической карьеры при патриархе Иове, ни его успеха в Польше, где он был признан (принят) королем и рядом вельмож. Во многих исторических источниках имя Григория Отрепьева упоминается в числе сподвижников Лжедмитрия. Он был с ним в Киеве и у князя Василия Острожского, он привел к Самозванцу большой отряд запорожских казаков, он состоял в свите Лжедмитрия при вступлении того в Москву. Официальная история представляет это уловкой самого Григория Отрепьева, который в ответ на обвинения годуновской пропаганды представил войску и московским жителям некоего человека, выдав его за себя. Никто-де этой уловке не поверил, потому что многие лично знали Григория Отрепьева. Но результат — воцарение Лжедмитрия заставляет сделать обратный вывод: поверили, возможно, именно потому, что «многие лично знали». Имеются также сообщения о том, что Лжедмитрий в конце концов выслал Григория Отрепьева в Ярославль, где тот и умер (был убит) уже после свержения Лжедмитрия.

Реконструкция.

Григорий Отрепьев находился вместе с царевичем Димитрием в Чудовом монастыре, бежал вместе с ним в Литву, принимал участие в организации мятежа, состоял в его свите при вступлении в Москву, после воцарения Димитрия был выслан в Ярославль

Марина

Мнишек

(ок. 1588— 1614), дочь польского воеводы Ежи (Юрия) Мнишека, жена Лжедмитрия I. Перед церковным венчанием впервые в русской истории была венчана на царство. После свержения Лжедмитрия находилась в ссылке в Ярославле, в июле 1608 г. отпущена на родину, но оказалась в Тушине, где признала Лжедмитрия II своим спасшимся мужем. В феврале 1610 г. вслед за Лжедмит-рием II бежала из Тушина в Калугу. После его гибели (в декабре 1610 г.) в январе 1611 г. родила сына Ивана, которого пыталась выставить претендентом на русский престол. После поражения под Москвой в 1612 г. бежала вместе с сыном и атаманом Иваном Заруцким в Астрахань, оттуда в мае 1614 г. на реку Яик (Урал), где была захвачена в плен царскими войсками. Ее сын вместе с атаманом Заруцким были казнены в Москве, сама Марина Мнишек вскоре умерла в заточении

ГЕНРИХ ЭРЛИХ

Царь Дмитрий - самозванец  - _353.jpg

Царь Дмитрий - самозванец  - _354.jpg

Лжедмитрий И

(?—1610), самозванец, выдававший себя за русского царя Димитрия Ивановича, якобы спасшегося во время восстания 17 мая 1606 г. Происхождение неизвестно. Появился в 1607 г. в Староду-бе-Северском. Основу его войск составили польские отряды, к нему примкнули казаки и остатки разбитых войск Ивана Болотникова. Разбив в мае 1608 г. войска Василия Шуйского, он подошёл к Москве, создал лагерь в селе Тушино и в течение нескольких месяцев установил контроль над большей частью русских земель вокруг Москвы. В августе 1608 г. в Тушино прибыла Марина Мнишек, которая тайно обвенчалась с Лжедмитрием II. Открытое вступление Польши в войну породило раздоры среди приближенных Лжедмитрия И и привело к его практически полному отстранению от управления войсками. В декабре 1609 г. Лжедмитрий П бежал из Тушина в Калугу. В июле 1610 г. вновь подошел с войсками к Москве, но вскоре был вынужден снова бежать в Калугу, где был убит.

Реконструкция. Царевич Димитрий, сын Ивана Ивановича, см. выше

Василий

Иванович

Шуйский

(1552—1612), боярин с 1584 г., организатор переворота, приведшего к свержению Лжедмитрия, царь в 1606—1610 гг., свергнут с престола и пострижен в монахи в 1610 г., вскоре вывезен поляками в Польшу, где скончался в заключении

Царь Дмитрий - самозванец  - _355.jpg

Царь Дмитрий самозванец?

I

Царь Дмитрий - самозванец  - _356.jpg

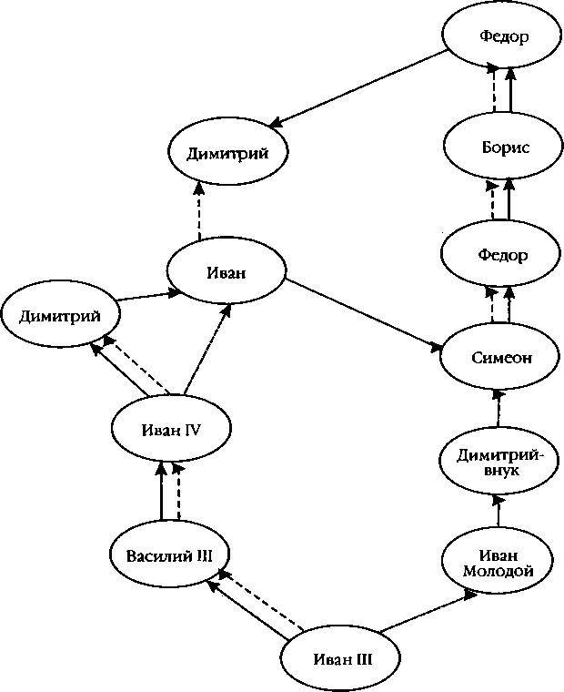
Схема 1

Генеалогическое древо великих князей Московских. Потомки великого князя Ивана III (фрагмент).

Царь Дмитрий - самозванец  - _357.jpg

№PaSK> “

Царь Дмитрий - самозванец  - _358.jpg

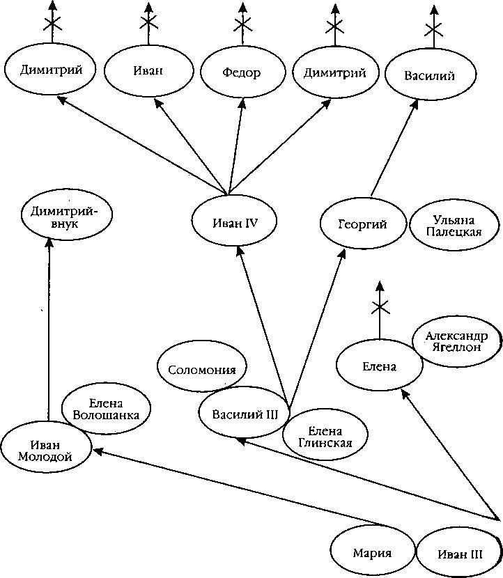
Схема 2

Схема престолонаследования в России XVI - начала XVII веков (каноническая версия)

- - — прямые родственные связи, —► — движение царского венца

Царь Дмитрий - самозванец  - _359.jpg

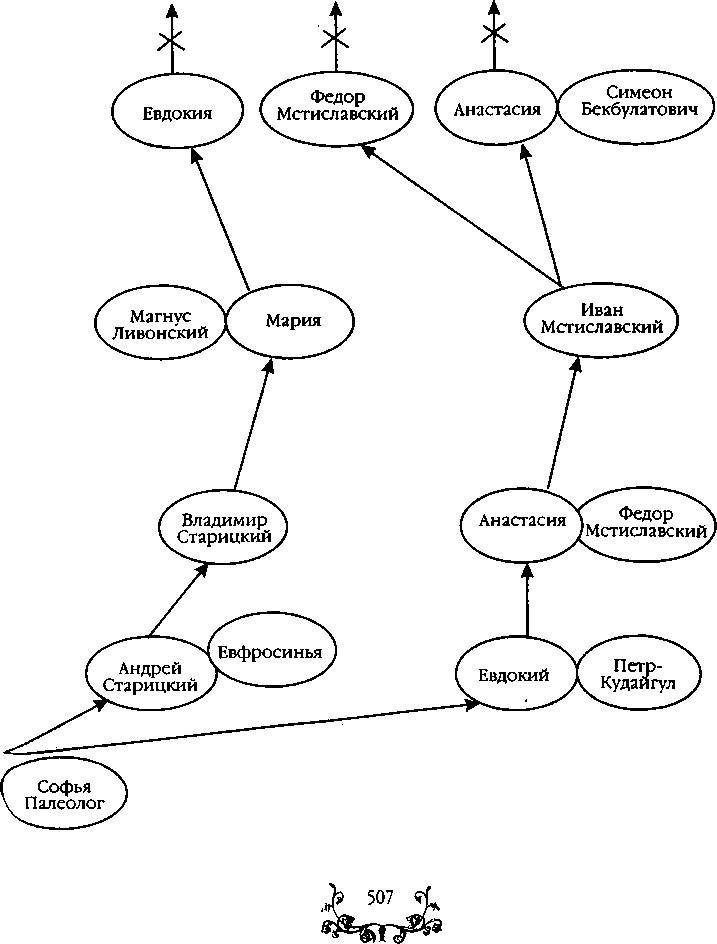
Схема 3

Схема престолонаследования в России XVI -начала XVII веков (реконструкция)

-->► — прямые родственные связи, —► — движение царского венца

Царь Дмитрий - самозванец  - _360.jpg

Рукопись князя Юрия. Сказание о грозном цареИвайе Васильевиче, о царедворце лукавом Борисе Годунове, о расстриге Димитрии-Самозванце и о чудесном спасении Руси промыслом Божиим и стараниями славного рода боярского Захарьиных-Романовых . .............................280

Эпилог............ 483

Приложение.......................................485

Генрих Эрлих

ЦАРЬ ДИМИТРИЙ - САМОЗВАНЕЦ?

Редактор И. Рудакова Художественный редактор А Сауков Технический редактор В. Кулагина Компьютерная верстка Т. Жарикова Корректор Л. Фильцер

ООО «Издательство «Яуза».

109507, Москва, Самаркандский б-р, 15.

Для корреспонденции: 127299, Москва, ул. Клары Цегкин, д. 18/5. Тел.: (495) 745-58-23

ООО «Издательство «Эксмо»

127299, Москва, ул. Клары Цеткин, д. 18/5. Тел.: 411-68-86, 956-39-21.

Home раде: www.eksmo.ru E-mail: lnfoOeksmo.ru

Оптовая торговля книгами "Эксмо» и товарами "Эксмо-канц»:

ООО «ТД «Эксмо». 142700, Московская обл.. Ленинский р-н, г. Видное,

Белокаменное ш., д. 1. многоканальный тел. 411 -50-74.

E-mail: [email protected]

Полный ассортимент книг издательства «Эксмо* для оптовых покупателей:

В Санкт-Петербурге: 000 СЗКО, пр-т Обуховской Обороны, д. 84Е.

Тел. отдела реализации (812) 365-46-03/04.

В Нижнем Новгороде: ООО ТД «Эксмо НН», ул. Маршала Воронова, д. 3.

Тел. (8312) 72-36-70.

В Казани: ООО «НКП Казань», ул. Фрезерная, д. 5. Тел. (8435) 70-40-45/46.

В Самаре: ООО «РДЦ-Самара», пр-т Кирова, д. 75/1, литера «Е». Тел. (846) 269-66-70.

В Екатеринбурге: ООО «РДЦ-Екатеринбург», ул. Прибалтийская, д. 24а.

Тел. (343)378-49-45.

123
{"b":"236244","o":1}