Литмир - Электронная Библиотека
Содержание  
A
A

Определить нагрузку по каждому фидеру и общую нагрузку предприятия.

Решение.

1. Измеряем секундомером время t полных оборотов n диска 1-го счетчика. Предположим, что замеры показали:

t = 5 с при n = 6 полных оборотов диска.

2. Поскольку счетчик является трансформаторным, подключенным к измерительным ТТ и ТН с другими значениями коэффициентов трансформации, то необходимо определить перерасчетный коэффициент Кпр, который будет равен произведению двух отношений: коэффициентов трансформаторов тока фактически установленного и счетчика, и коэффициентов трансформаторов напряжения фактически установленного и счетчика, т. е.

Управление электрохозяйством предприятий - i_093.png

В нашем случае

Управление электрохозяйством предприятий - i_094.png

3. Так как на щитке счетчика обозначено 1 кВт-ч = 25 оборотов диска, то по формуле (56) определяем мощность, показанную счетчиком:

Управление электрохозяйством предприятий - i_095.png

4. С учетом перерасчетного коэффициента Kпр фактическая мощность по 1-му фидеру составит:

Управление электрохозяйством предприятий - i_096.png

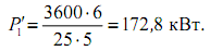
5. Определяем мощность, показанную счетчиком по 2-му фидеру, используя для наших условий задачи формулу (58):

Управление электрохозяйством предприятий - i_097.png

где измеренные значения по секундомеру n = полный оборот диска при t = 50 с.

6. Фактическая нагрузка по 2-му фидеру с учетом коэффициентов измерительных ТТ и ТН составит:

Управление электрохозяйством предприятий - i_098.png

7. Таким образом, в данный период суток нагрузка предприятия по 1-му фидеру составляет 384 кВт, по 2-му фидеру – 216 кВт, а общая нагрузка будет равна:

ΣР = Pl + P2 = 384 + 216 = 600 кВт

Правильный подсчет мощности (нагрузки) и умение пользоваться расчетными коэффициентами средств учета (электросчетчиков и измерительных трансформаторов) не позволит допустить переплату за потребляемую электроэнергию и обеспечит надежный контроль за договорными значениями присоединенной мощности.

В соответствии с требованиями ПТЭЭП наблюдение за работой средств учета электрической энергии на электрических подстанциях (в распределительных устройствах) должен вести оперативный или оперативно-ремонтный персонал.

Ответственность за сохранность и чистоту средств измерений и учета электрической энергии несет персонал, обслуживающий оборудование, на котором они установлены.

Установку и замену измерительных трансформаторов тока и напряжения, к вторичным цепям которых подключены расчетные счетчики, выполняет персонал эксплуатирующего его потребителя с разрешения энергоснабжающей организации.

Замену и поверку расчетных счетчиков, по которым осуществляется расчет с энергоснабжающей организацией, производит собственник приборов учета по согласованию с энергоснабжающей организацией.

Персонал энергообъекта в соответствии с требованиями ПТЭЭП несет ответственность за сохранность расчетного счетчика, его пломб и за соответствие цепей учета электроэнергии установленным требованиям. Нарушение пломбы на расчетном счетчике, если это не вызвано действием непреодолимой силы, лишает законной силы учет электроэнергии, осуществляемый данным расчетным счетчиком.

Для защиты от несанкционированного доступа к электроизмерительным приборам, коммутационным аппаратам и разъемным соединениям электрических цепей должно производиться их маркирование в цепях учета специальными знаками визуального контроля в соответствии с установленными требованиями.

Вопросам учета потребления электрической энергии в эпоху рыночных взаимоотношений стали уделять повышенное внимание, поскольку достоверность и точность информации о выработке и потреблении электроэнергии решает целый комплекс насущных проблем в электроэнергетике, в том числе вопросы энергосбережения, снижения оплаты за потребляемую электроэнергию, выбора рациональных режимов работы электроустановок, достоверности определения потерь электроэнергии в сетях и другие важные вопросы.

ПРИЛОЖЕНИЯ

ПРИЛОЖЕНИЕ 1

Заявление-обязательство о возложении ответственности за безопасную эксплуатацию электроустановок

Управление электрохозяйством предприятий - i_099.png
Управление электрохозяйством предприятий - i_100.png

ПРИЛОЖЕНИЕ 2

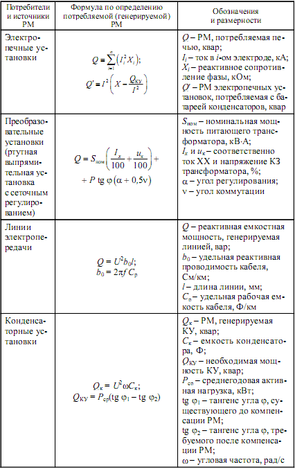
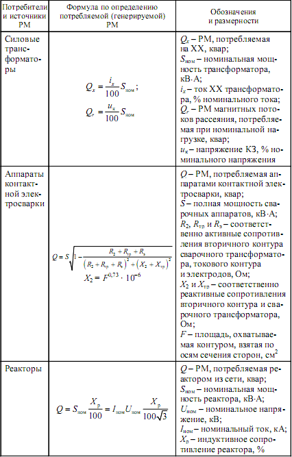
Формулы для определения реактивной мощности

Таблица П2.1

Формулы для определения РМ, потребляемой электроприемниками и генерируемой источниками

Управление электрохозяйством предприятий - i_101.png
Управление электрохозяйством предприятий - i_102.png
Управление электрохозяйством предприятий - i_103.png
Управление электрохозяйством предприятий - i_104.png

Таблица П2.2 Формулы для определения РМ, потребляемой АД, по каталожным данным

Управление электрохозяйством предприятий - i_105.png

ПРИЛОЖЕНИЕ 3

Форма акта допуска в эксплуатацию электроустановок

Управление электрохозяйством предприятий - i_106.png
Управление электрохозяйством предприятий - i_107.png
Управление электрохозяйством предприятий - i_108.png
Управление электрохозяйством предприятий - i_109.png

ПРИЛОЖЕНИЕ 4 (примерное)

Разрешение № _

на подключение энергоустановки

Начальнику _____________________

Управление «____________Ростехнадзор» на основании акта осмотра

от ____________ № ______вновь сооруженной (реконструированной)

электрической (тепловой) установки, принадлежащей _________________

Источник питания _______________________________________________

разрешает подключить энергоустановку ______________________________

(ее полное наименование) к _

Согласно «Методическим указаниям по допуску в эксплуатацию новых и реконструированных электрических и тепловых энергоустановок», организация, подключившая новую или реконструированную энергоустановку, письменно в трехдневный срок сообщает в Управление Ростехнадзора в субъекте Российской Федерации о включении энергоустановки.

Руководитель ___________________________________________________

(должность, Ф.И.О.)

ПРИЛОЖЕНИЕ 5

Примерная поэтапная схема оформления и заключения договора энергоснабжения в системе ОАО «Мосэнерго»

Управление электрохозяйством предприятий - i_110.png
Управление электрохозяйством предприятий - i_111.png

ПРИЛОЖЕНИЕ 6

Анкета

потребителя электрической энергии

Управление электрохозяйством предприятий - i_112.png

* Форма собственности (выбрать из нижеперечисленных): 1 – федеральная; 2 – муниципальная; 3 – АО; 4 – частная; 5 – МП; 6 – ТОО; 7 -иностранная; 8 – совместная с иностранной; 9 – дипкорпус; 10 – частная совместно с государственной; 11 – иная.

31
{"b":"111840","o":1}